Legal view ()
Legal view
dct:title
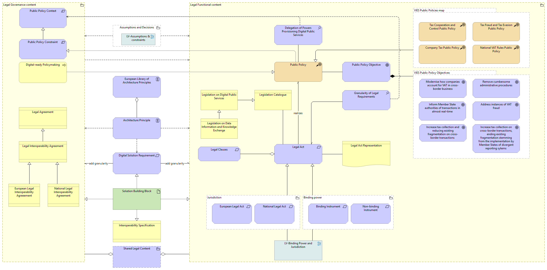
Legal Governance content
Digital-ready Policymaking
Legal Interoperability Agreement
Legal Agreement
Public Policy Constraint
Public Policy Context
European Legal Interoperability Agreeement
National Legal Interoperability Agreement
Legal Functional content
Binding power
Binding Instrument
Non-binding Instrument
Legislation Catalogue
Public Policy
Public Policy Objective
Delegation of Powers Provisioning Digital Public Services
Legal Act Representation
Legal Act
Legal Clauses
Legislation on Digital Public Services
Jurisdiction
European Legal Act
National Legal Act
Granularity of Legal Requirements
Legislation on Data Information and Knowledge Exchange
VIES Public Policy Objectives
Modernise how companies account for VAT in cross-border business
Remove cumbersome administrative procedures
Inform Member State authorities of transactions in almost real-time
Address instances of VAT fraud
Increase tax collection and reducing existing fragmentation on cross-border transactions
Increase tax collection on cross-border transactions, ending existing fragmentation stemming from the implementation by Member States of divergent reporting sytems
VIES Public Policies map
Tax Cooperation and Control Public Policy
Tax Fraud and Tax Evasion Public Policy
Company Tax Public Policy
National VAT Rules Public Policy
LV-Binding Power and Jurisdiction
Shared Legal Content
European Library of Architecture Principles
Architecture Principle
Solution Building Block
Interoperability Specification
Digital Solution Requirement
Assumptions and Decisions
LV-Assumptions & constraints
Legal Governance content Digital-ready Policymaking
Legal Governance content Legal Functional content
Legal Governance content Legal Interoperability Agreement
Legal Governance content Legal Agreement
Legal Governance content National Legal Interoperability Agreement
Legal Governance content Public Policy Constraint
Legal Governance content Public Policy Context
Legal Governance content European Legal Interoperability Agreeement
Digital-ready Policymaking Public Policy
Legal Interoperability Agreement Legal Agreement
Public Policy Constraint Public Policy Context
European Legal Interoperability Agreeement Legal Interoperability Agreement
National Legal Interoperability Agreement Legal Interoperability Agreement
Legal Functional content Granularity of Legal Requirements
Legal Functional content Legislation on Digital Public Services
Legal Functional content Legal Act
Legal Functional content VIES Public Policies map
Legal Functional content Legislation Catalogue
Legal Functional content Legislation on Data Information and Knowledge Exchange
Legal Functional content VIES Public Policy Objectives
Legal Functional content Legal Act Representation
Legal Functional content Delegation of Powers Provisioning Digital Public Services
Legal Functional content Public Policy Objective
Legal Functional content Jurisdiction
Legal Functional content Legal Clauses
Legal Functional content Public Policy
Legal Functional content Binding power
Binding power Legal Act
Binding power Non-binding Instrument
Binding power Binding Instrument
Legislation Catalogue Legal Act
Public Policy Public Policy Constraint
Public Policy Objective VIES Public Policy Objectives
Public Policy Objective Public Policy
Delegation of Powers Provisioning Digital Public Services Public Policy
Delegation of Powers Provisioning Digital Public Services Public Policy Context
Legal Act Representation Legal Act
Legal Act Legal Clauses
realizes Legal Act Public Policy
Legislation on Digital Public Services Legislation Catalogue
Jurisdiction Legal Act
European Legal Act Jurisdiction
National Legal Act Jurisdiction
Granularity of Legal Requirements Public Policy Context
Granularity of Legal Requirements Legal Act
Legislation on Data Information and Knowledge Exchange Legislation on Digital Public Services
VIES Public Policy Objectives Modernise how companies account for VAT in cross-border business
VIES Public Policy Objectives Remove cumbersome administrative procedures
VIES Public Policy Objectives Inform Member State authorities of transactions in almost real-time
VIES Public Policy Objectives Address instances of VAT fraud
VIES Public Policy Objectives Increase tax collection and reducing existing fragmentation on cross-border transactions
VIES Public Policy Objectives Increase tax collection on cross-border transactions, ending existing fragmentation stemming from the implementation by Member States of divergent reporting sytems
VIES Public Policies map Public Policy
VIES Public Policies map Tax Cooperation and Control Public Policy
VIES Public Policies map Tax Fraud and Tax Evasion Public Policy
VIES Public Policies map Company Tax Public Policy
VIES Public Policies map National VAT Rules Public Policy
Shared Legal Content Legal Functional content
Shared Legal Content Legal Governance content
European Library of Architecture Principles Architecture Principle
Architecture Principle Digital Solution Requirement
Architecture Principle Legal Functional content
Architecture Principle Legal Governance content
Solution Building Block Digital Solution Requirement
Solution Building Block Legal Functional content
Solution Building Block Interoperability Specification
Solution Building Block Legal Governance content
add granularity Digital Solution Requirement Legal Functional content
add granularity Digital Solution Requirement Legal Governance content
Assumptions and Decisions Legal Functional content
Assumptions and Decisions Legal Governance content