| |
|
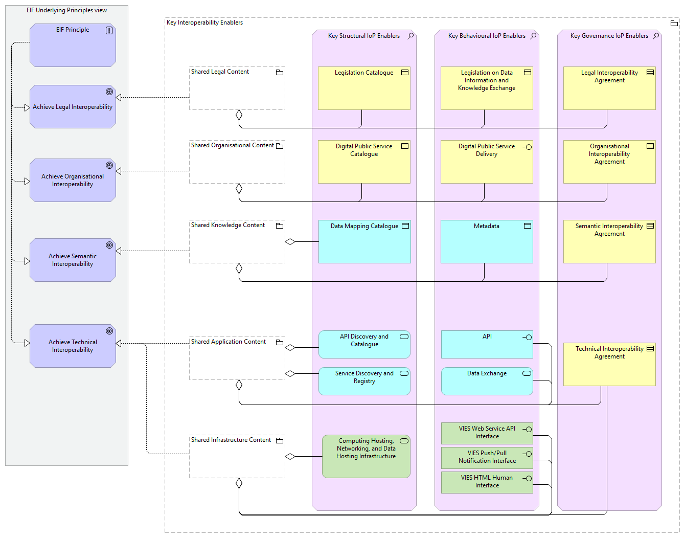
EIF Principle |
Achieve Organisational Interoperability |
| |
|
EIF Principle |
Achieve Technical Interoperability |
| |
|
EIF Principle |
Achieve Semantic Interoperability |
| |
|
EIF Principle |
Achieve Legal Interoperability |
| |
|
Key Interoperability Enablers |
Key Structural IoP Enablers |
| |
|
Key Interoperability Enablers |
Key Behavioural IoP Enablers |
| |
|
Key Interoperability Enablers |
Key Governance IoP Enablers |
| |
|
Key Interoperability Enablers |
Shared Legal Content |
| |
|
Key Interoperability Enablers |
Shared Organisational Content |
| |
|
Key Interoperability Enablers |
Shared Knowledge Content |
| |
|
Key Interoperability Enablers |
Shared Application Content |
| |
|
Key Interoperability Enablers |
Shared Infrastructure Content |
| |
|
Shared Legal Content |
Achieve Legal Interoperability |
| |
|
Shared Legal Content |
Legislation Catalogue |
| |
|
Shared Legal Content |
Legislation on Data Information and Knowledge Exchange |
| |
|
Shared Legal Content |
Legal Interoperability Agreement |
| |
|
Shared Organisational Content |
Achieve Organisational Interoperability |
| |
|
Shared Organisational Content |
Digital Public Service Catalogue |
| |
|
Shared Organisational Content |
Digital Public Service Delivery |
| |
|
Shared Organisational Content |
Organisational Interoperability Agreement |
| |
|
Shared Knowledge Content |
Achieve Semantic Interoperability |
| |
|
Shared Knowledge Content |
Data Mapping Catalogue |
| |
|
Shared Knowledge Content |
Metadata |
| |
|
Shared Knowledge Content |
Semantic Interoperability Agreement |
| |
|
Shared Application Content |
Achieve Technical Interoperability |
| |
|
Shared Application Content |
API Discovery and Catalogue |
| |
|
Shared Application Content |
Service Discovery and Registry |
| |
|
Shared Application Content |
API |
| |
|
Shared Application Content |
Data Exchange |
| |
|
Shared Application Content |
Technical Interoperability Agreement |
| |
|
Shared Infrastructure Content |
Achieve Technical Interoperability |
| |
|
Shared Infrastructure Content |
Computing Hosting, Networking, and Data Hosting Infrastructure |
| |
|
Shared Infrastructure Content |
VIES Web Service API Interface |
| |
|
Shared Infrastructure Content |
VIES Push/Pull Notification Interface |
| |
|
Shared Infrastructure Content |
VIES HTML Human Interface |
| |
|
Shared Infrastructure Content |
Technical Interoperability Agreement |