| |
|
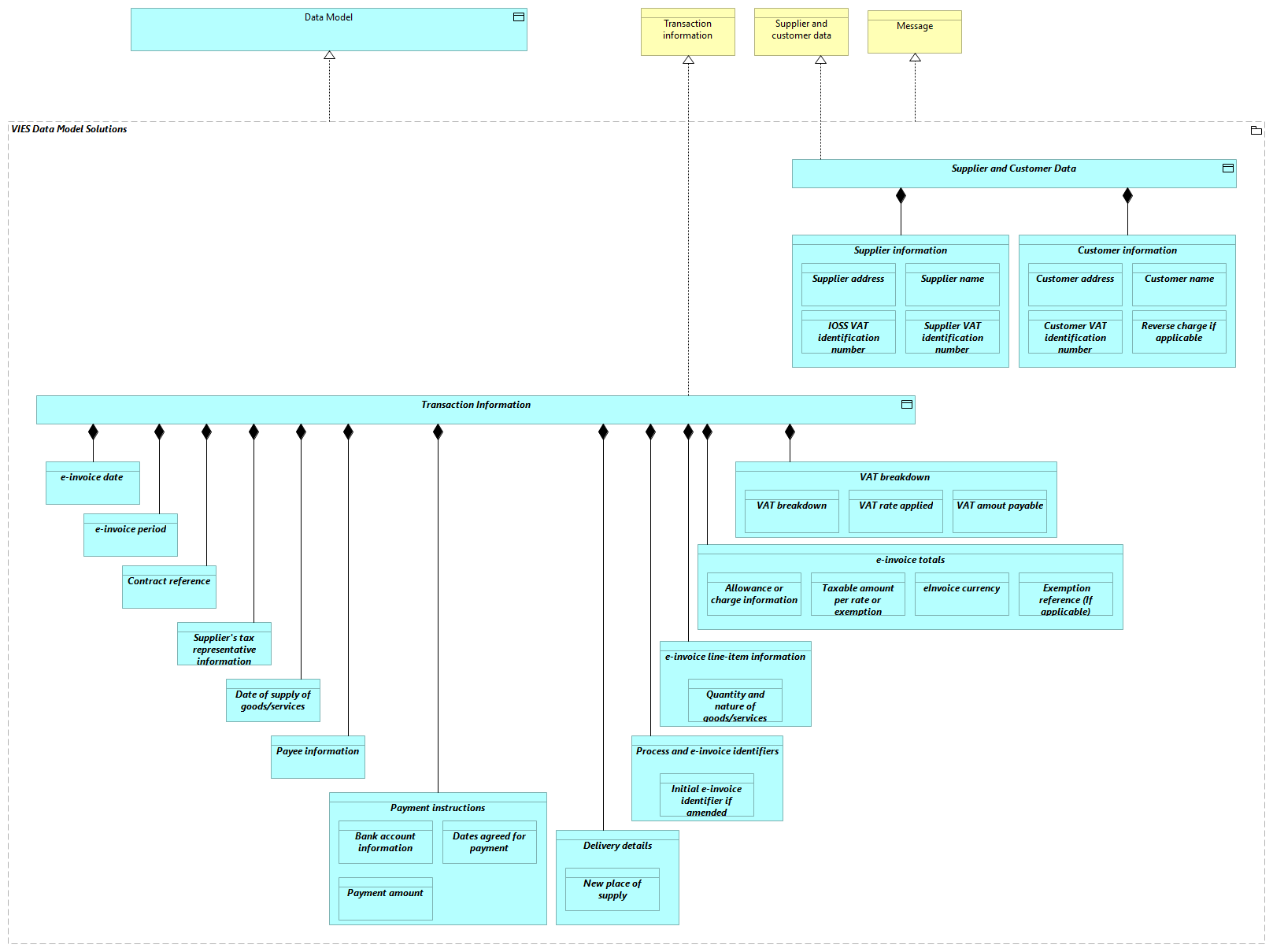
VIES Data Model Solutions |
Data Model |
| |
|
VIES Data Model Solutions |
Transaction Information |
| |
|
VIES Data Model Solutions |
Contract reference |
| |
|
VIES Data Model Solutions |
Date of supply of goods/services |
| |
|
VIES Data Model Solutions |
Delivery details |
| |
|
VIES Data Model Solutions |
e-invoice date |
| |
|
VIES Data Model Solutions |
e-invoice line-item information |
| |
|
VIES Data Model Solutions |
e-invoice period |
| |
|
VIES Data Model Solutions |
e-invoice totals |
| |
|
VIES Data Model Solutions |
Payee information |
| |
|
VIES Data Model Solutions |
Payment instructions |
| |
|
VIES Data Model Solutions |
Process and e-invoice identifiers |
| |
|
VIES Data Model Solutions |
Supplier's tax representative information |
| |
|
VIES Data Model Solutions |
VAT breakdown |
| |
|
VIES Data Model Solutions |
Supplier information |
| |
|
VIES Data Model Solutions |
Supplier and Customer Data |
| |
|
VIES Data Model Solutions |
Customer information |
| |
|
VIES Data Model Solutions |
Message |
| |
|
Transaction Information |
e-invoice date |
| |
|
Transaction Information |
e-invoice period |
| |
|
Transaction Information |
Contract reference |
| |
|
Transaction Information |
Supplier's tax representative information |
| |
|
Transaction Information |
Date of supply of goods/services |
| |
|
Transaction Information |
Payee information |
| |
|
Transaction Information |
Payment instructions |
| |
|
Transaction Information |
Delivery details |
| |
|
Transaction Information |
Process and e-invoice identifiers |
| |
|
Transaction Information |
e-invoice line-item information |
| |
|
Transaction Information |
e-invoice totals |
| |
|
Transaction Information |
VAT breakdown |
| |
|
Transaction Information |
Transaction information |
| |
|
Delivery details |
New place of supply |
| |
|
e-invoice line-item information |
Quantity and nature of goods/services |
| |
|
e-invoice totals |
Allowance or charge information |
| |
|
e-invoice totals |
Taxable amount per rate or exemption |
| |
|
e-invoice totals |
eInvoice currency |
| |
|
e-invoice totals |
Exemption reference (If applicable) |
| |
|
Payment instructions |
Bank account information |
| |
|
Payment instructions |
Dates agreed for payment |
| |
|
Payment instructions |
Payment amount |
| |
|
Process and e-invoice identifiers |
Initial e-invoice identifier if amended |
| |
|
VAT breakdown |
VAT rate applied |
| |
|
VAT breakdown |
VAT breakdown |
| |
|
VAT breakdown |
VAT amout payable |
| |
|
Supplier information |
Supplier address |
| |
|
Supplier information |
Supplier name |
| |
|
Supplier information |
IOSS VAT identification number (intermediaries) |
| |
|
Supplier information |
Supplier VAT identification number |
| |
|
Supplier and Customer Data |
Supplier information |
| |
|
Supplier and Customer Data |
Customer information |
| |
|
Supplier and Customer Data |
Supplier and customer data |
| |
|
Customer information |
Customer name |
| |
|
Customer information |
Customer address |
| |
|
Customer information |
Customer VAT identification number |
| |
|
Customer information |
Reverse charge if applicable |