Digital Solution Functional Requirements Catalogue view
(
)
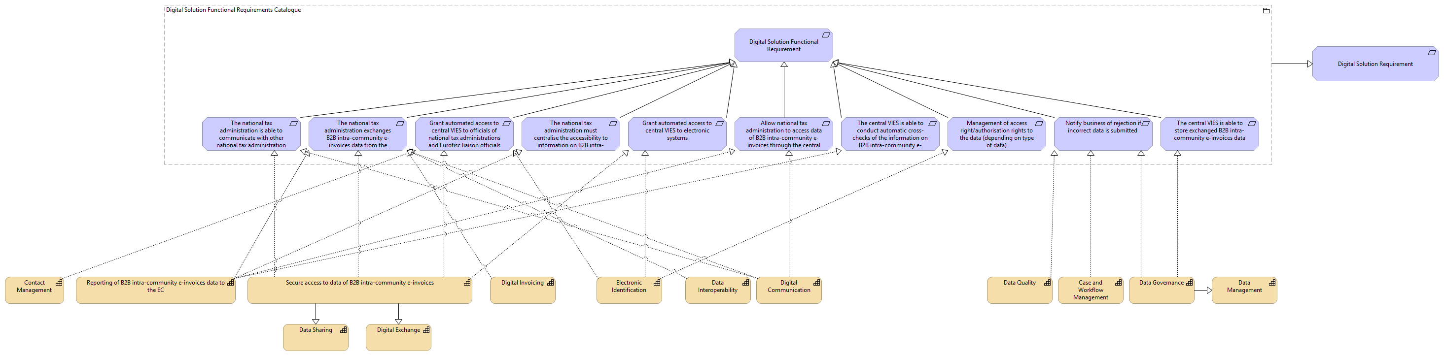
A functional requirements catalog for a digital solution includes a set of criteria and characteristics that describe what the solution should do.
Digital Solution Functional Requirements Catalogue
The central VIES is able to conduct automatic cross-checks of the information on B2B intra-community e-invoices
Allow national tax administration to access data of B2B intra-community e-invoices through the central VIES
Grant automated access to central VIES to officials of national tax administrations and Eurofisc liaison officials
Grant automated access to central VIES to electronic systems
The national tax administration must centralise the accessibility to information on B2B intra-Community e-invoices data
The national tax administration exchanges B2B intra-community e-invoices data from the national electronic system to the central VIES
Management of access right/authorisation rights to the data (depending on type of data)
The central VIES is able to store exchanged B2B intra-community e-invoices data
The national tax administration is able to communicate with other national tax administration
Notify business of rejection if incorrect data is submitted
Digital Solution Functional Requirement
Case and Workflow Management
Contact Management
Data Governance
Data Interoperability
Data Management
Data Quality
Data Sharing
Digital Communication
Digital Exchange
Digital Invoicing
Electronic Identification
Reporting of B2B intra-community e-invoices data to the EC
Secure access to data of B2B intra-community e-invoices
Digital Solution Requirement
Digital Solution Functional Requirements Catalogue
The central VIES is able to conduct automatic cross-checks of the information on B2B intra-community e-invoices
Digital Solution Functional Requirements Catalogue
Notify business of rejection if incorrect data is submitted
Digital Solution Functional Requirements Catalogue
Management of access right/authorisation rights to the data (depending on type of data)
Digital Solution Functional Requirements Catalogue
The national tax administration is able to communicate with other national tax administration
Digital Solution Functional Requirements Catalogue
Grant automated access to central VIES to electronic systems
Digital Solution Functional Requirements Catalogue
Grant automated access to central VIES to officials of national tax administrations and Eurofisc liaison officials
Digital Solution Functional Requirements Catalogue
The central VIES is able to store exchanged B2B intra-community e-invoices data
Digital Solution Functional Requirements Catalogue
The national tax administration must centralise the accessibility to information on B2B intra-Community e-invoices data
Digital Solution Functional Requirements Catalogue
The national tax administration exchanges B2B intra-community e-invoices data from the national electronic system to the central VIES
Digital Solution Functional Requirements Catalogue
Allow national tax administration to access data of B2B intra-community e-invoices through the central VIES
Digital Solution Functional Requirements Catalogue
Digital Solution Functional Requirement
Digital Solution Functional Requirements Catalogue
Digital Solution Requirement
The central VIES is able to conduct automatic cross-checks of the information on B2B intra-community e-invoices
Digital Solution Functional Requirement
Allow national tax administration to access data of B2B intra-community e-invoices through the central VIES
Digital Solution Functional Requirement
Grant automated access to central VIES to officials of national tax administrations and Eurofisc liaison officials
Digital Solution Functional Requirement
Grant automated access to central VIES to electronic systems
Digital Solution Functional Requirement
The national tax administration must centralise the accessibility to information on B2B intra-Community e-invoices data
Digital Solution Functional Requirement
The national tax administration exchanges B2B intra-community e-invoices data from the national electronic system to the central VIES
Digital Solution Functional Requirement
Management of access right/authorisation rights to the data (depending on type of data)
Digital Solution Functional Requirement
The central VIES is able to store exchanged B2B intra-community e-invoices data
Digital Solution Functional Requirement
The national tax administration is able to communicate with other national tax administration
Digital Solution Functional Requirement
Notify business of rejection if incorrect data is submitted
Digital Solution Functional Requirement
Case and Workflow Management
Notify business of rejection if incorrect data is submitted
Contact Management
Grant automated access to central VIES to officials of national tax administrations and Eurofisc liaison officials
Data Governance
Notify business of rejection if incorrect data is submitted
Data Governance
The central VIES is able to store exchanged B2B intra-community e-invoices data
Data Governance
Data Management
Data Interoperability
The national tax administration exchanges B2B intra-community e-invoices data from the national electronic system to the central VIES
Data Quality
Notify business of rejection if incorrect data is submitted
Digital Communication
The national tax administration is able to communicate with other national tax administration
Digital Communication
The national tax administration exchanges B2B intra-community e-invoices data from the national electronic system to the central VIES
Digital Communication
Allow national tax administration to access data of B2B intra-community e-invoices through the central VIES
Digital Invoicing
The national tax administration exchanges B2B intra-community e-invoices data from the national electronic system to the central VIES
Electronic Identification
Grant automated access to central VIES to officials of national tax administrations and Eurofisc liaison officials
Electronic Identification
Grant automated access to central VIES to electronic systems
Electronic Identification
Management of access right/authorisation rights to the data (depending on type of data)
Reporting of B2B intra-community e-invoices data to the EC
The national tax administration exchanges B2B intra-community e-invoices data from the national electronic system to the central VIES
Reporting of B2B intra-community e-invoices data to the EC
The national tax administration must centralise the accessibility to information on B2B intra-Community e-invoices data
Reporting of B2B intra-community e-invoices data to the EC
The central VIES is able to conduct automatic cross-checks of the information on B2B intra-community e-invoices
Reporting of B2B intra-community e-invoices data to the EC
Allow national tax administration to access data of B2B intra-community e-invoices through the central VIES
Secure access to data of B2B intra-community e-invoices
The national tax administration is able to communicate with other national tax administration
Secure access to data of B2B intra-community e-invoices
The national tax administration exchanges B2B intra-community e-invoices data from the national electronic system to the central VIES
Secure access to data of B2B intra-community e-invoices
Grant automated access to central VIES to officials of national tax administrations and Eurofisc liaison officials
Secure access to data of B2B intra-community e-invoices
Grant automated access to central VIES to electronic systems
Secure access to data of B2B intra-community e-invoices
Digital Exchange
Secure access to data of B2B intra-community e-invoices
Data Sharing