90 EIF principles view ()
90 EIF principles view
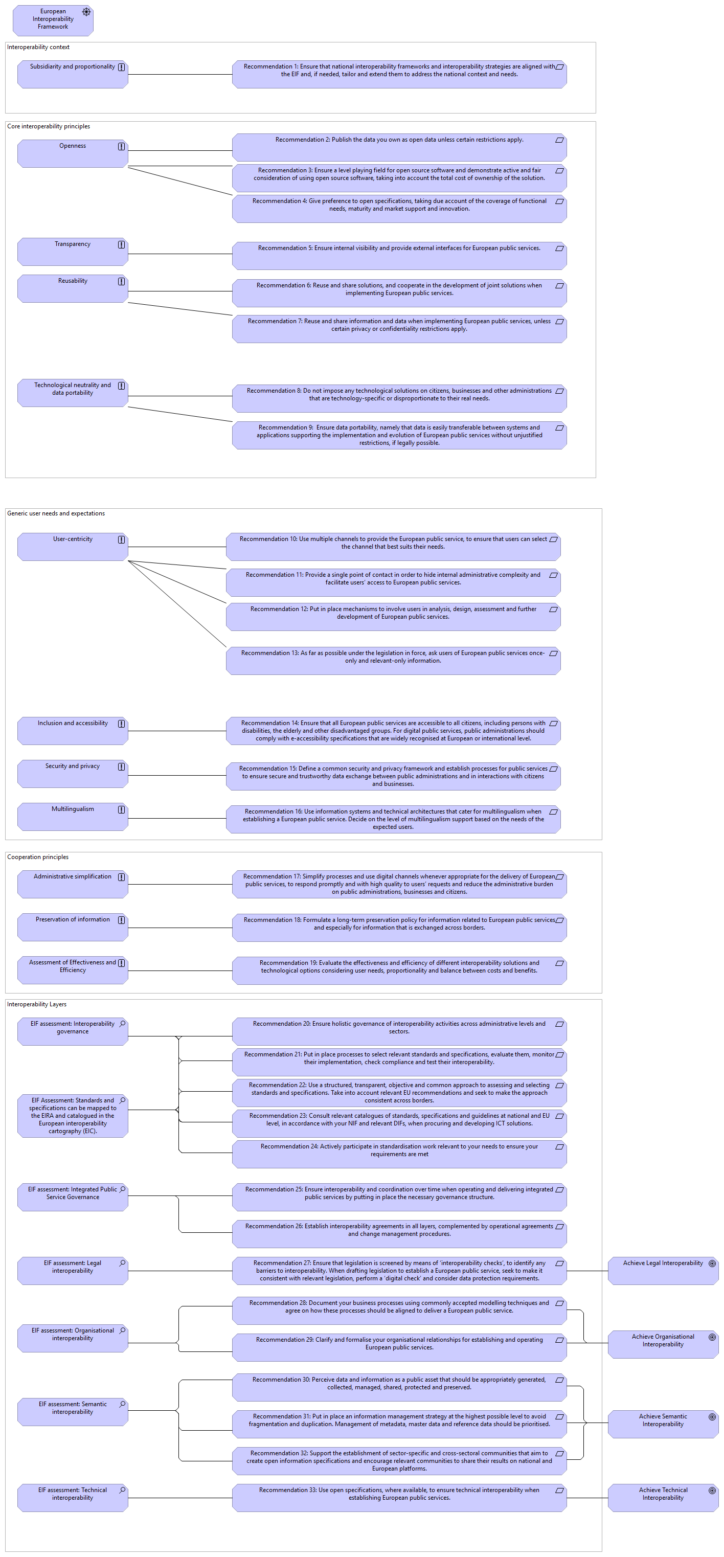
Interoperability context
Subsidiarity and proportionality
Recommendation 1: Ensure that national interoperability frameworks and interoperability strategies are aligned with the EIF and, if needed, tailor and extend them to address the national context and needs.
Core interoperability principles
Openness
Transparency
Reusability
Technological neutrality and data portability
Recommendation 2: Publish the data you own as open data unless certain restrictions apply.
Recommendation 3: Ensure a level playing field for open source software and demonstrate active and fair consideration of using open source software, taking into account the total cost of ownership of the solution.
Recommendation 4: Give preference to open specifications, taking due account of the coverage of functional needs, maturity and market support and innovation.
Recommendation 9: Ensure data portability, namely that data is easily transferable between systems and applications supporting the implementation and evolution of European public services without unjustified restrictions, if legally possible.
Recommendation 7: Reuse and share information and data when implementing European public services, unless certain privacy or confidentiality restrictions apply.
Recommendation 5: Ensure internal visibility and provide external interfaces for European public services.
Recommendation 6: Reuse and share solutions, and cooperate in the development of joint solutions when implementing European public services.
Recommendation 8: Do not impose any technological solutions on citizens, businesses and other administrations that are technology-specific or disproportionate to their real needs.
Generic user needs and expectations
User-centricity
Inclusion and accessibility
Security and privacy
Multilingualism
Recommendation 14: Ensure that all European public services are accessible to all citizens, including persons with disabilities, the elderly and other disadvantaged groups. For digital public services, public administrations should comply with e-accessibility specifications that are widely recognised at European or international level.
Recommendation 12: Put in place mechanisms to involve users in analysis, design, assessment and further development of European public services.
Recommendation 10: Use multiple channels to provide the European public service, to ensure that users can select the channel that best suits their needs.
Recommendation 13: As far as possible under the legislation in force, ask users of European public services once-only and relevant-only information.
Recommendation 15: Define a common security and privacy framework and establish processes for public services to ensure secure and trustworthy data exchange between public administrations and in interactions with citizens and businesses.
Recommendation 16: Use information systems and technical architectures that cater for multilingualism when establishing a European public service. Decide on the level of multilingualism support based on the needs of the expected users.
Recommendation 11: Provide a single point of contact in order to hide internal administrative complexity and facilitate users’ access to European public services.
Cooperation principles
Administrative simplification
Preservation of information
Assessment of Effectiveness and Efficiency
Recommendation 17: Simplify processes and use digital channels whenever appropriate for the delivery of European public services, to respond promptly and with high quality to users’ requests and reduce the administrative burden on public administrations, businesses and citizens.
Recommendation 18: Formulate a long-term preservation policy for information related to European public services and especially for information that is exchanged across borders.
Recommendation 19: Evaluate the effectiveness and efficiency of different interoperability solutions and technological options considering user needs, proportionality and balance between costs and benefits.
European Interoperability Framework
Interoperability Layers
EIF assessment: Interoperability governance
Recommendation 20: Ensure holistic governance of interoperability activities across administrative levels and sectors.
EIF Assessment: Standards and specifications can be mapped to the EIRA and catalogued in the European interoperability cartography (EIC).
EIF assessment: Integrated Public Service Governance
Recommendation 21: Put in place processes to select relevant standards and specifications, evaluate them, monitor their implementation, check compliance and test their interoperability.
Recommendation 22: Use a structured, transparent, objective and common approach to assessing and selecting standards and specifications. Take into account relevant EU recommendations and seek to make the approach consistent across borders.
Recommendation 23: Consult relevant catalogues of standards, specifications and guidelines at national and EU level, in accordance with your NIF and relevant DIFs, when procuring and developing ICT solutions.
Recommendation 24: Actively participate in standardisation work relevant to your needs to ensure your requirements are met
Recommendation 25: Ensure interoperability and coordination over time when operating and delivering integrated public services by putting in place the necessary governance structure.
Recommendation 26: Establish interoperability agreements in all layers, complemented by operational agreements and change management procedures.
EIF assessment: Legal interoperability
EIF assessment: Organisational interoperability
EIF assessment: Semantic interoperability
Recommendation 27: Ensure that legislation is screened by means of ‘interoperability checks’, to identify any barriers to interoperability. When drafting legislation to establish a European public service, seek to make it consistent with relevant legislation, perform a ‘digital check’ and consider data protection requirements.
Recommendation 28: Document your business processes using commonly accepted modelling techniques and agree on how these processes should be aligned to deliver a European public service.
Recommendation 29: Clarify and formalise your organisational relationships for establishing and operating European public services.
Recommendation 30: Perceive data and information as a public asset that should be appropriately generated, collected, managed, shared, protected and preserved.
Recommendation 31: Put in place an information management strategy at the highest possible level to avoid fragmentation and duplication. Management of metadata, master data and reference data should be prioritised.
Recommendation 32: Support the establishment of sector-specific and cross-sectoral communities that aim to create open information specifications and encourage relevant communities to share their results on national and European platforms.
EIF assessment: Technical interoperability
Recommendation 33: Use open specifications, where available, to ensure technical interoperability when establishing European public services.
Achieve Legal Interoperability
Achieve Organisational Interoperability
Achieve Semantic Interoperability
Achieve Technical Interoperability
Subsidiarity and proportionality Recommendation 1: Ensure that national interoperability frameworks and interoperability strategies are aligned with the EIF and, if needed, tailor and extend them to address the national context and needs.
Openness Recommendation 4: Give preference to open specifications, taking due account of the coverage of functional needs, maturity and market support and innovation.
Openness Recommendation 2: Publish the data you own as open data unless certain restrictions apply.
Openness Recommendation 3: Ensure a level playing field for open source software and demonstrate active and fair consideration of using open source software, taking into account the total cost of ownership of the solution.
Transparency Recommendation 5: Ensure internal visibility and provide external interfaces for European public services.
Reusability Recommendation 7: Reuse and share information and data when implementing European public services, unless certain privacy or confidentiality restrictions apply.
Reusability Recommendation 6: Reuse and share solutions, and cooperate in the development of joint solutions when implementing European public services.
Technological neutrality and data portability Recommendation 8: Do not impose any technological solutions on citizens, businesses and other administrations that are technology-specific or disproportionate to their real needs.
Technological neutrality and data portability Recommendation 9: Ensure data portability, namely that data is easily transferable between systems and applications supporting the implementation and evolution of European public services without unjustified restrictions, if legally possible.
User-centricity Recommendation 10: Use multiple channels to provide the European public service, to ensure that users can select the channel that best suits their needs.
User-centricity Recommendation 11: Provide a single point of contact in order to hide internal administrative complexity and facilitate users’ access to European public services.
User-centricity Recommendation 12: Put in place mechanisms to involve users in analysis, design, assessment and further development of European public services.
User-centricity Recommendation 13: As far as possible under the legislation in force, ask users of European public services once-only and relevant-only information.
Inclusion and accessibility Recommendation 14: Ensure that all European public services are accessible to all citizens, including persons with disabilities, the elderly and other disadvantaged groups. For digital public services, public administrations should comply with e-accessibility specifications that are widely recognised at European or international level.
Security and privacy Recommendation 15: Define a common security and privacy framework and establish processes for public services to ensure secure and trustworthy data exchange between public administrations and in interactions with citizens and businesses.
Multilingualism Recommendation 16: Use information systems and technical architectures that cater for multilingualism when establishing a European public service. Decide on the level of multilingualism support based on the needs of the expected users.
Administrative simplification Recommendation 17: Simplify processes and use digital channels whenever appropriate for the delivery of European public services, to respond promptly and with high quality to users’ requests and reduce the administrative burden on public administrations, businesses and citizens.
Preservation of information Recommendation 18: Formulate a long-term preservation policy for information related to European public services and especially for information that is exchanged across borders.
Assessment of Effectiveness and Efficiency Recommendation 19: Evaluate the effectiveness and efficiency of different interoperability solutions and technological options considering user needs, proportionality and balance between costs and benefits.
EIF assessment: Interoperability governance Recommendation 20: Ensure holistic governance of interoperability activities across administrative levels and sectors.
EIF assessment: Interoperability governance Recommendation 21: Put in place processes to select relevant standards and specifications, evaluate them, monitor their implementation, check compliance and test their interoperability.
EIF assessment: Interoperability governance Recommendation 22: Use a structured, transparent, objective and common approach to assessing and selecting standards and specifications. Take into account relevant EU recommendations and seek to make the approach consistent across borders.
EIF assessment: Interoperability governance Recommendation 23: Consult relevant catalogues of standards, specifications and guidelines at national and EU level, in accordance with your NIF and relevant DIFs, when procuring and developing ICT solutions.
EIF assessment: Interoperability governance Recommendation 24: Actively participate in standardisation work relevant to your needs to ensure your requirements are met
EIF Assessment: Standards and specifications can be mapped to the EIRA and catalogued in the European interoperability cartography (EIC). Recommendation 20: Ensure holistic governance of interoperability activities across administrative levels and sectors.
EIF Assessment: Standards and specifications can be mapped to the EIRA and catalogued in the European interoperability cartography (EIC). Recommendation 21: Put in place processes to select relevant standards and specifications, evaluate them, monitor their implementation, check compliance and test their interoperability.
EIF Assessment: Standards and specifications can be mapped to the EIRA and catalogued in the European interoperability cartography (EIC). Recommendation 22: Use a structured, transparent, objective and common approach to assessing and selecting standards and specifications. Take into account relevant EU recommendations and seek to make the approach consistent across borders.
EIF Assessment: Standards and specifications can be mapped to the EIRA and catalogued in the European interoperability cartography (EIC). Recommendation 23: Consult relevant catalogues of standards, specifications and guidelines at national and EU level, in accordance with your NIF and relevant DIFs, when procuring and developing ICT solutions.
EIF Assessment: Standards and specifications can be mapped to the EIRA and catalogued in the European interoperability cartography (EIC). Recommendation 24: Actively participate in standardisation work relevant to your needs to ensure your requirements are met
EIF assessment: Integrated Public Service Governance Recommendation 25: Ensure interoperability and coordination over time when operating and delivering integrated public services by putting in place the necessary governance structure.
EIF assessment: Integrated Public Service Governance Recommendation 26: Establish interoperability agreements in all layers, complemented by operational agreements and change management procedures.
EIF assessment: Legal interoperability Recommendation 27: Ensure that legislation is screened by means of ‘interoperability checks’, to identify any barriers to interoperability. When drafting legislation to establish a European public service, seek to make it consistent with relevant legislation, perform a ‘digital check’ and consider data protection requirements.
EIF assessment: Organisational interoperability Recommendation 28: Document your business processes using commonly accepted modelling techniques and agree on how these processes should be aligned to deliver a European public service.
EIF assessment: Organisational interoperability Recommendation 29: Clarify and formalise your organisational relationships for establishing and operating European public services.
EIF assessment: Semantic interoperability Recommendation 30: Perceive data and information as a public asset that should be appropriately generated, collected, managed, shared, protected and preserved.
EIF assessment: Semantic interoperability Recommendation 31: Put in place an information management strategy at the highest possible level to avoid fragmentation and duplication. Management of metadata, master data and reference data should be prioritised.
EIF assessment: Semantic interoperability Recommendation 32: Support the establishment of sector-specific and cross-sectoral communities that aim to create open information specifications and encourage relevant communities to share their results on national and European platforms.
Recommendation 27: Ensure that legislation is screened by means of ‘interoperability checks’, to identify any barriers to interoperability. When drafting legislation to establish a European public service, seek to make it consistent with relevant legislation, perform a ‘digital check’ and consider data protection requirements. Achieve Legal Interoperability
Recommendation 28: Document your business processes using commonly accepted modelling techniques and agree on how these processes should be aligned to deliver a European public service. Achieve Organisational Interoperability
Recommendation 29: Clarify and formalise your organisational relationships for establishing and operating European public services. Achieve Organisational Interoperability
Recommendation 30: Perceive data and information as a public asset that should be appropriately generated, collected, managed, shared, protected and preserved. Achieve Semantic Interoperability
Recommendation 31: Put in place an information management strategy at the highest possible level to avoid fragmentation and duplication. Management of metadata, master data and reference data should be prioritised. Achieve Semantic Interoperability
Recommendation 32: Support the establishment of sector-specific and cross-sectoral communities that aim to create open information specifications and encourage relevant communities to share their results on national and European platforms. Achieve Semantic Interoperability
EIF assessment: Technical interoperability Recommendation 33: Use open specifications, where available, to ensure technical interoperability when establishing European public services.
Recommendation 33: Use open specifications, where available, to ensure technical interoperability when establishing European public services. Achieve Technical Interoperability