| |
|
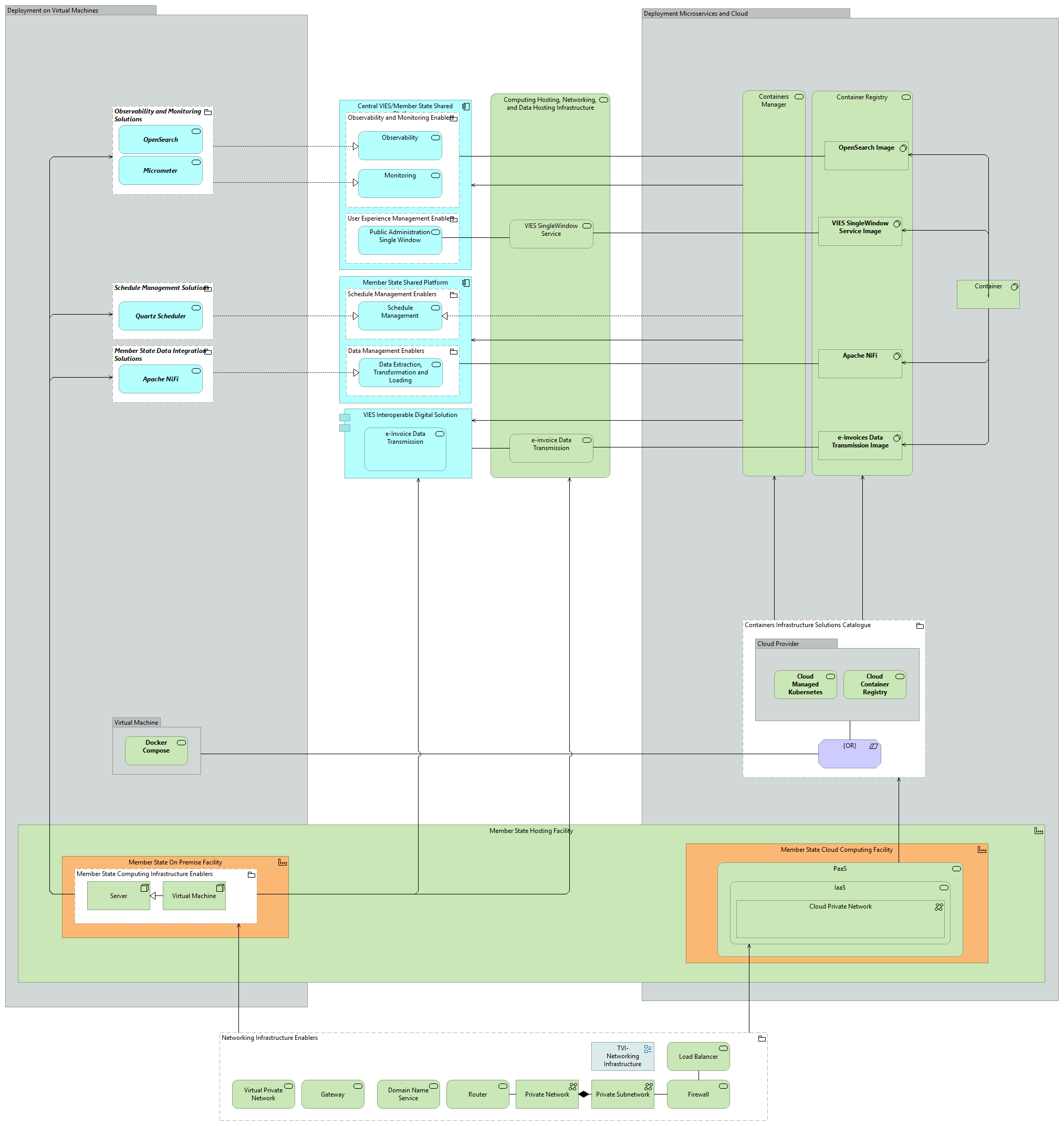
Observability and Monitoring Solutions |
Micrometer |
| |
|
Observability and Monitoring Solutions |
OpenSearch |
| |
|
Observability and Monitoring Solutions |
Observability |
| |
|
Observability and Monitoring Solutions |
Monitoring |
| |
|
Member State Data Integration Solutions |
Apache NiFi |
| |
|
Member State Data Integration Solutions |
Data Extraction, Transformation and Loading |
| |
|
Schedule Management Solutions |
Quartz Scheduler |
| |
|
Schedule Management Solutions |
Schedule Management |
| |
|
Computing Hosting, Networking, and Data Hosting Infrastructure |
VIES SingleWindow Service |
| |
|
Computing Hosting, Networking, and Data Hosting Infrastructure |
e-invoice Data Transmission |
| |
|
Member State Shared Platform |
Schedule Management Enablers |
| |
|
Schedule Management Enablers |
Schedule Management |
| |
|
Data Management Enablers |
Data Extraction, Transformation and Loading |
| |
|
Central VIES/Member State Shared Platform |
User Experience Management Enablers |
| |
|
Central VIES/Member State Shared Platform |
Observability and Monitoring Enablers |
| |
|
Observability and Monitoring Enablers |
Observability |
| |
|
Observability and Monitoring Enablers |
Monitoring |
| |
|
User Experience Management Enablers |
Public Administration Single Window |
| |
|
Public Administration Single Window |
VIES SingleWindow Service |
| |
|
VIES Interoperable Digital Solution |
e-invoice Data Transmission |
| |
|
Networking Infrastructure Enablers |
Router |
| |
|
Networking Infrastructure Enablers |
Domain Name Service |
| |
|
Networking Infrastructure Enablers |
Firewall |
| |
|
Networking Infrastructure Enablers |
Virtual Private Network |
| |
|
Networking Infrastructure Enablers |
Load Balancer |
| |
|
Networking Infrastructure Enablers |
Private Subnetwork |
| |
|
Networking Infrastructure Enablers |
Gateway |
| |
|
Networking Infrastructure Enablers |
Private Network |
| |
|
Networking Infrastructure Enablers |
Member State Computing Infrastructure Enablers |
| |
|
Networking Infrastructure Enablers |
IaaS |
| |
|
Private Network |
Private Subnetwork |
| |
|
Firewall |
Load Balancer |
| |
|
Router |
Private Network |
| |
|
Private Subnetwork |
Firewall |
| |
|
Containers Manager |
Schedule Management |
| |
|
Containers Manager |
Central VIES/Member State Shared Platform |
| |
|
Containers Manager |
Member State Shared Platform |
| |
|
Containers Manager |
VIES Interoperable Digital Solution |
| |
|
Container |
VIES SingleWindow Service Image |
| |
|
Container |
e-invoices Data Transmission Image |
| |
|
Container |
OpenSearch Image |
| |
|
Container |
Apache NiFi |
| |
|
Containers Infrastructure Solutions Catalogue |
{OR} |
| |
|
Containers Infrastructure Solutions Catalogue |
Container Registry |
| |
|
Containers Infrastructure Solutions Catalogue |
Containers Manager |
| |
|
OpenSearch Image |
Observability and Monitoring Enablers |
| |
|
VIES SingleWindow Service Image |
VIES SingleWindow Service |
| |
|
e-invoices Data Transmission Image |
e-invoice Data Transmission |
| |
|
Apache NiFi |
Data Management Enablers |
| |
|
Member State Cloud Computing Facility |
Member State Hosting Facility |
| |
|
Member State Cloud Computing Facility |
PaaS |
| |
|
PaaS |
Containers Infrastructure Solutions Catalogue |
| |
|
PaaS |
IaaS |
| |
|
Member State On Premise Facility |
Member State Hosting Facility |
| |
|
Member State On Premise Facility |
Member State Computing Infrastructure Enablers |
| |
|
Member State Computing Infrastructure Enablers |
Server |
| |
|
Member State Computing Infrastructure Enablers |
Virtual Machine |
| |
|
Member State Computing Infrastructure Enablers |
Computing Hosting, Networking, and Data Hosting Infrastructure |
| |
|
Member State Computing Infrastructure Enablers |
VIES Interoperable Digital Solution |
| |
|
Member State Computing Infrastructure Enablers |
Member State Data Integration Solutions |
| |
|
Member State Computing Infrastructure Enablers |
Schedule Management Solutions |
| |
|
Member State Computing Infrastructure Enablers |
Observability and Monitoring Solutions |
| |
|
Virtual Machine |
Server |