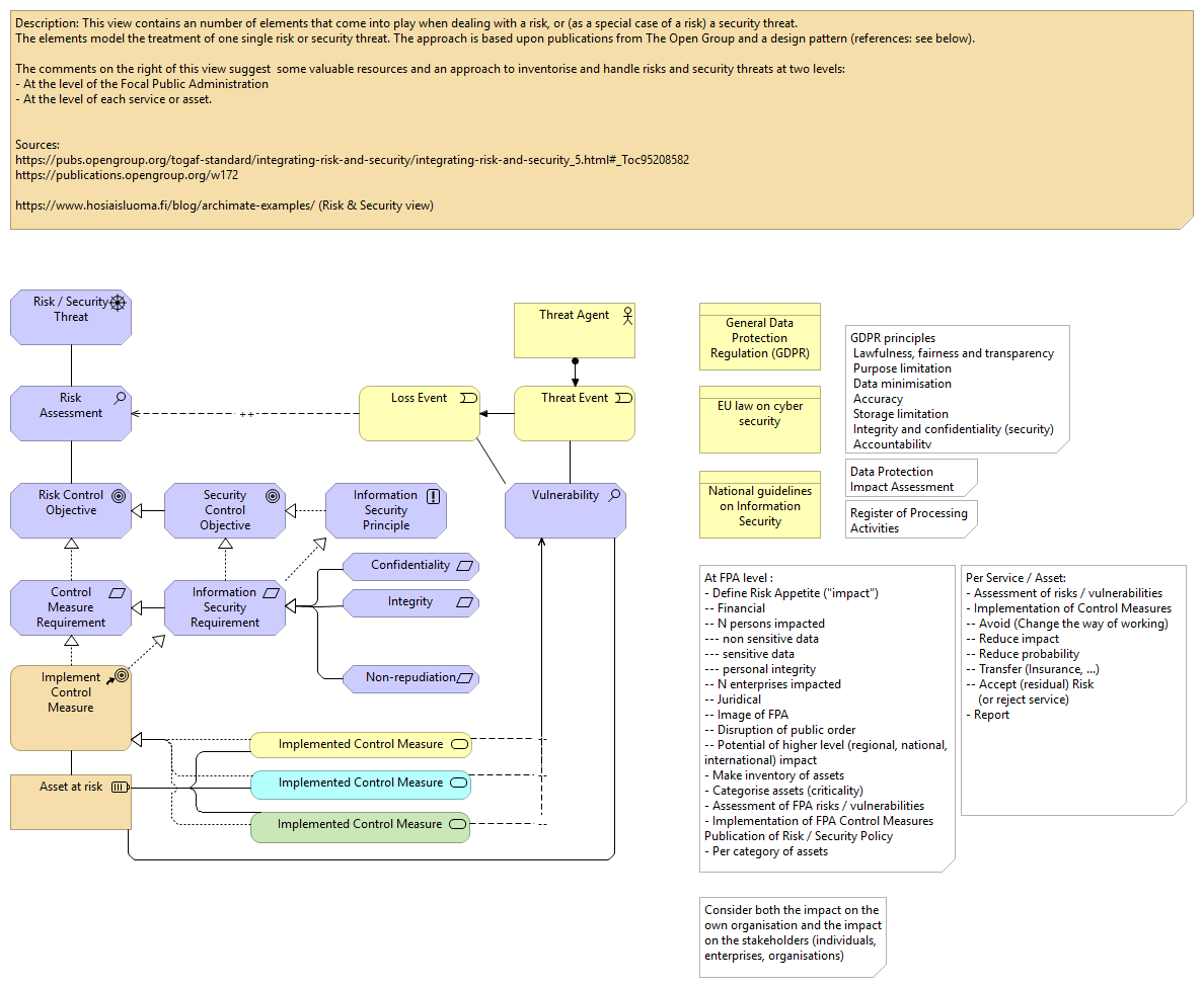
Description: This view contains an number of elements that come into play when dealing with a risk, or (as a special case of a risk) a security threat.
The elements model the treatment of one single risk or security threat. The approach is based upon publications from The Open Group and a design pattern (references: see below).
The comments on the right of this view suggest some valuable resources and an approach to inventorise and handle risks and security threats at two levels:
- At the level of the Focal Public Administration
- At the level of each service or asset.
Sources:
https://pubs.opengroup.org/togaf-standard/integrating-risk-and-security/integrating-risk-and-security_5.html#_Toc95208582
https://publications.opengroup.org/w172
https://www.hosiaisluoma.fi/blog/archimate-examples/ (Risk & Security view)