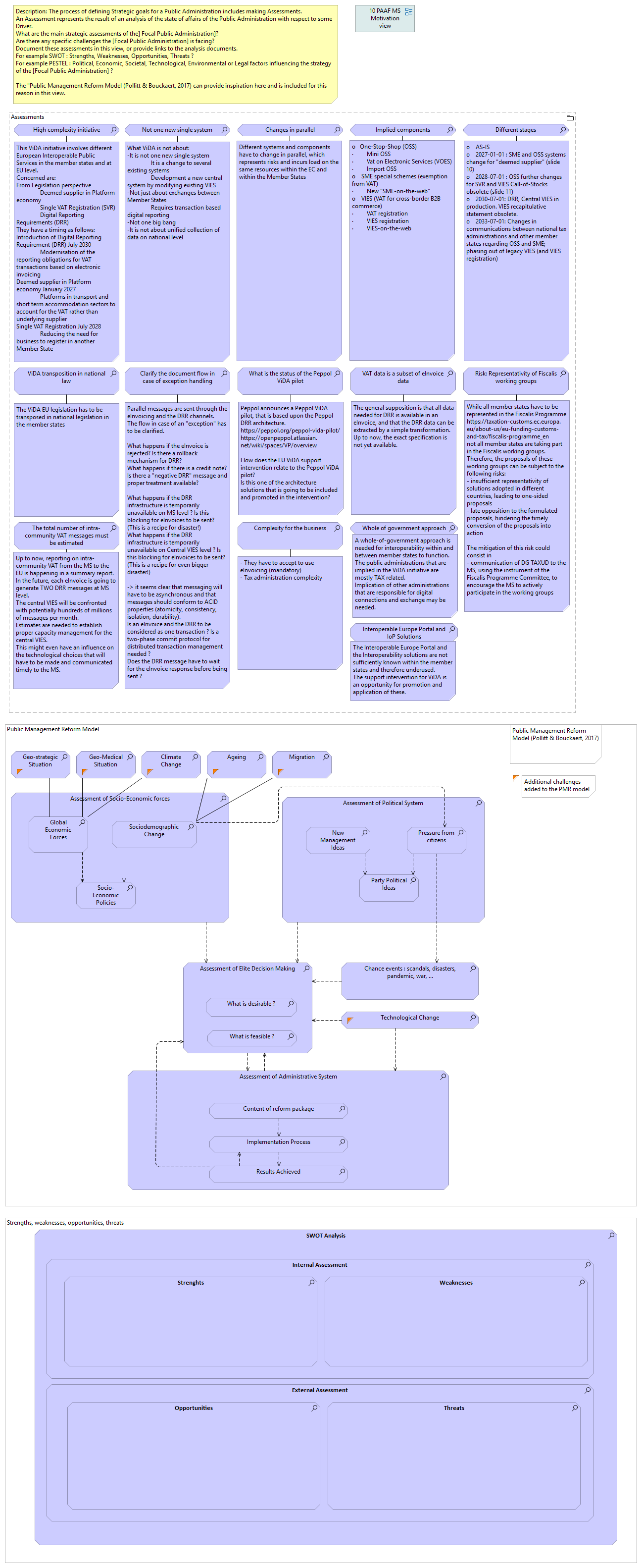
10.30 Assessments detail view ()
10.30 Assessments detail view
Assessments Changes in parallel
Assessments Different stages
Assessments Implied components
Assessments High complexity initiative
Assessments Not one new single system
Assessments ViDA transposition in national law
Assessments Risk: Representativity of Fiscalis working groups
Assessments VAT data is a subset of eInvoice data
Assessments The total number of intra-community VAT messages must be estimated
Assessments Clarify the document flow in case of exception handling
Assessments What is the status of the Peppol ViDA pilot
Assessments Complexity for the business
Geo-strategic Situation Global Economic Forces
Assessment of Elite Decision Making What is feasible ?
Assessment of Elite Decision Making What is desirable ?
Assessment of Elite Decision Making Assessment of Administrative System
Migration Sociodemographic Change
Assessment of Socio-Economic forces Sociodemographic Change
Assessment of Socio-Economic forces Assessment of Elite Decision Making
Assessment of Socio-Economic forces Socio-Economic Policies
Assessment of Socio-Economic forces Global Economic Forces
Global Economic Forces Socio-Economic Policies
Sociodemographic Change Socio-Economic Policies
Sociodemographic Change Pressure from citizens
Chance events : scandals, disasters, pandemic, war, ... Assessment of Elite Decision Making
Climate Change Global Economic Forces
Geo-Medical Situation Global Economic Forces
Technological Change Assessment of Elite Decision Making
Technological Change Assessment of Administrative System
Ageing Sociodemographic Change
Assessment of Political System Assessment of Elite Decision Making
Assessment of Political System Party Political Ideas
Assessment of Political System New Management Ideas
Assessment of Political System Pressure from citizens
New Management Ideas Party Political Ideas
Pressure from citizens Party Political Ideas
Pressure from citizens Chance events : scandals, disasters, pandemic, war, ...
Assessment of Administrative System Content of reform package
Assessment of Administrative System Results Achieved
Assessment of Administrative System Implementation Process
Assessment of Administrative System Assessment of Elite Decision Making
Content of reform package Implementation Process
Implementation Process Results Achieved
Results Achieved Implementation Process
Results Achieved Assessment of Elite Decision Making
SWOT Analysis Internal Assessment
SWOT Analysis External Assessment
Internal Assessment Strenghts
Internal Assessment Weaknesses
External Assessment Opportunities
External Assessment Threats