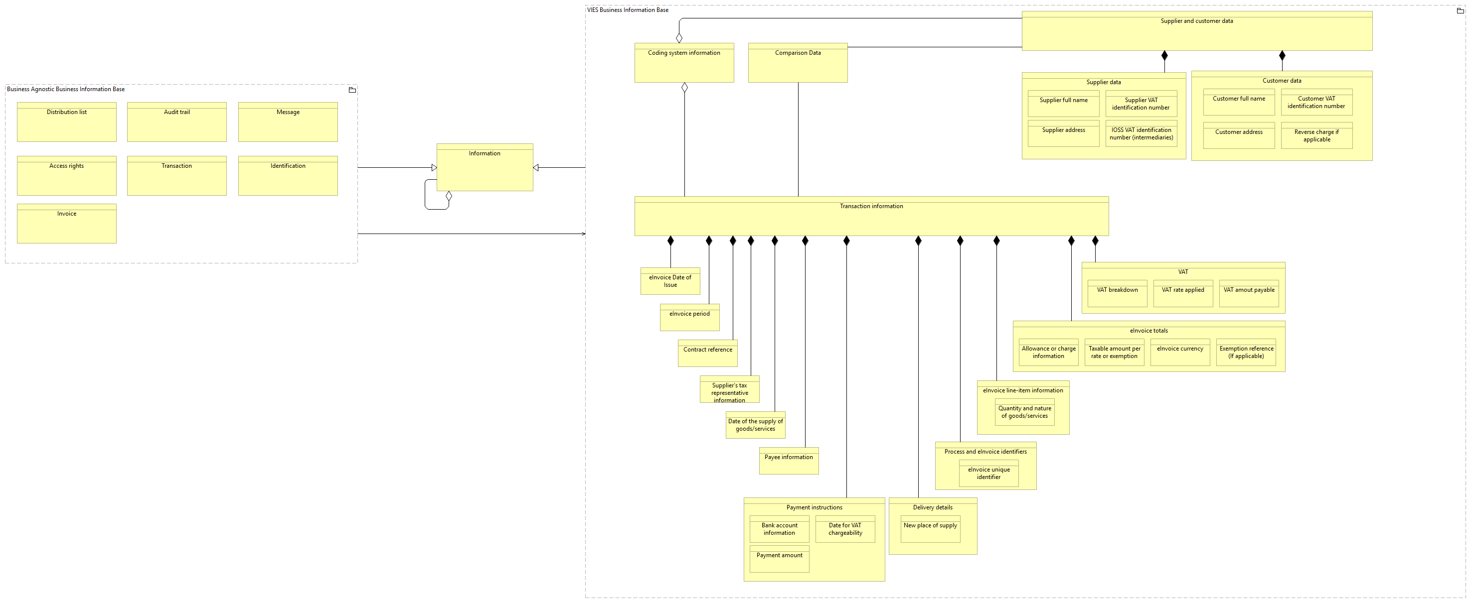
OV-Information Base ()
OV-Information Base
Business Agnostic Business Information Base Invoice
Business Agnostic Business Information Base Transaction
Business Agnostic Business Information Base Message
Business Agnostic Business Information Base Audit trail
Business Agnostic Business Information Base Access rights
Business Agnostic Business Information Base Distribution list
Business Agnostic Business Information Base Identification
Business Agnostic Business Information Base Information
Business Agnostic Business Information Base VIES Business Information Base
VIES Business Information Base Information
VIES Business Information Base Process and eInvoice identifiers
VIES Business Information Base Payment instructions
VIES Business Information Base Delivery details
VIES Business Information Base Supplier data
VIES Business Information Base Customer data
VIES Business Information Base Date of the supply of goods/services
VIES Business Information Base Payee information
VIES Business Information Base eInvoice line-item information
VIES Business Information Base Contract reference
VIES Business Information Base eInvoice period
VIES Business Information Base eInvoice totals
VIES Business Information Base Supplier’s tax representative information
VIES Business Information Base eInvoice Date of Issue
VIES Business Information Base VAT
VIES Business Information Base Transaction information
VIES Business Information Base Coding system information
VIES Business Information Base Comparison Data
VIES Business Information Base Supplier and customer data
eInvoice line-item information Quantity and nature of goods/services
eInvoice totals Allowance or charge information
eInvoice totals Taxable amount per rate or exemption
eInvoice totals eInvoice currency
eInvoice totals Exemption reference (If applicable)
VAT VAT rate applied
VAT VAT breakdown
VAT VAT amout payable
Transaction information eInvoice line-item information
Transaction information eInvoice period
Transaction information Date of the supply of goods/services
Transaction information Payee information
Transaction information Contract reference
Transaction information Process and eInvoice identifiers
Transaction information Payment instructions
Transaction information eInvoice totals
Transaction information Delivery details
Transaction information Supplier’s tax representative information
Transaction information eInvoice Date of Issue
Transaction information VAT
Coding system information Supplier and customer data
Coding system information Transaction information
Comparison Data Transaction information
Comparison Data Supplier and customer data
Supplier and customer data Supplier data
Supplier and customer data Customer data
Process and eInvoice identifiers eInvoice unique identifier
Payment instructions Payment amount
Payment instructions Bank account information
Payment instructions Date for VAT chargeability
Delivery details New place of supply
Supplier data Supplier full name
Supplier data Supplier VAT identification number
Supplier data IOSS VAT identification number (intermediaries)
Supplier data Supplier address
Customer data Customer VAT identification number
Customer data Customer full name
Customer data Customer address
Customer data Reverse charge if applicable
Information Information