| |
|
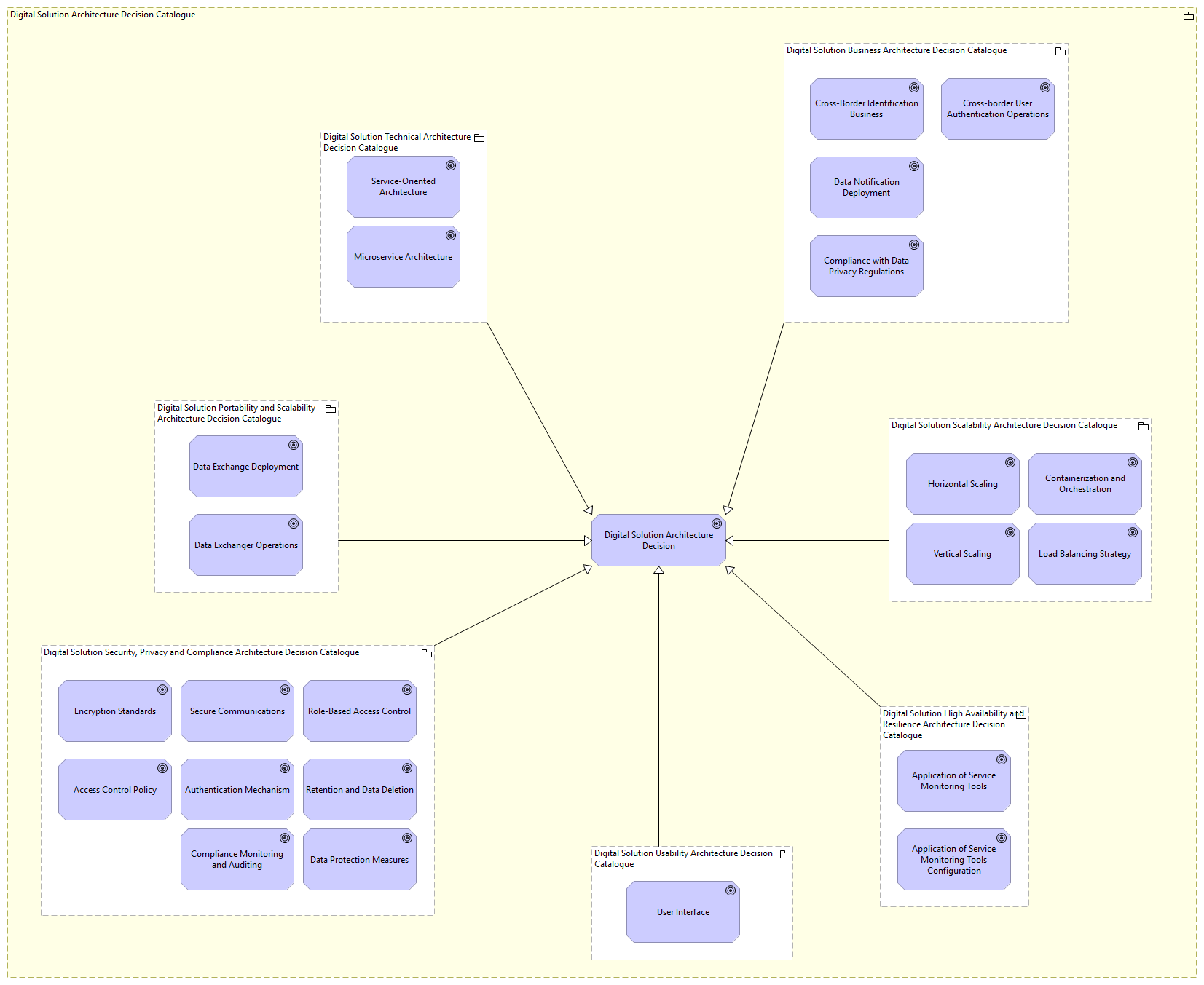
Digital Solution Architecture Decision Catalogue |
Digital Solution Usability Architecture Decision Catalogue |
| |
|
Digital Solution Architecture Decision Catalogue |
Digital Solution Architecture Decision |
| |
|
Digital Solution Architecture Decision Catalogue |
Digital Solution Scalability Architecture Decision Catalogue |
| |
|
Digital Solution Architecture Decision Catalogue |
Digital Solution Security, Privacy and Compliance Architecture Decision Catalogue |
| |
|
Digital Solution Architecture Decision Catalogue |
Digital Solution High Availability and Resilience Architecture Decision Catalogue |
| |
|
Digital Solution Architecture Decision Catalogue |
Digital Solution Business Architecture Decision Catalogue |
| |
|
Digital Solution Architecture Decision Catalogue |
Digital Solution Portability and Scalability Architecture Decision Catalogue |
| |
|
Digital Solution Technical Architecture Decision Catalogue |
Service-Oriented Architecture |
| |
|
Digital Solution Technical Architecture Decision Catalogue |
Microservice Architecture |
| |
|
Digital Solution Technical Architecture Decision Catalogue |
Digital Solution Architecture Decision |
| |
|
Digital Solution Business Architecture Decision Catalogue |
Data Notification Deployment |
| |
|
Digital Solution Business Architecture Decision Catalogue |
Digital Solution Architecture Decision |
| |
|
Digital Solution Business Architecture Decision Catalogue |
Compliance with Data Privacy Regulations |
| |
|
Digital Solution Business Architecture Decision Catalogue |
Cross-Border Identification Business |
| |
|
Digital Solution Business Architecture Decision Catalogue |
Cross-border User Authentication Operations |
| |
|
Digital Solution Security, Privacy and Compliance Architecture Decision Catalogue |
Encryption Standards |
| |
|
Digital Solution Security, Privacy and Compliance Architecture Decision Catalogue |
Retention and Data Deletion |
| |
|
Digital Solution Security, Privacy and Compliance Architecture Decision Catalogue |
Compliance Monitoring and Auditing |
| |
|
Digital Solution Security, Privacy and Compliance Architecture Decision Catalogue |
Role-Based Access Control |
| |
|
Digital Solution Security, Privacy and Compliance Architecture Decision Catalogue |
Digital Solution Architecture Decision |
| |
|
Digital Solution Security, Privacy and Compliance Architecture Decision Catalogue |
Data Protection Measures |
| |
|
Digital Solution Security, Privacy and Compliance Architecture Decision Catalogue |
Secure Communications |
| |
|
Digital Solution Security, Privacy and Compliance Architecture Decision Catalogue |
Authentication Mechanism |
| |
|
Digital Solution Security, Privacy and Compliance Architecture Decision Catalogue |
Access Control Policy |
| |
|
Digital Solution High Availability and Resilience Architecture Decision Catalogue |
Digital Solution Architecture Decision |
| |
|
Digital Solution High Availability and Resilience Architecture Decision Catalogue |
Application of Service Monitoring Tools |
| |
|
Digital Solution High Availability and Resilience Architecture Decision Catalogue |
Application of Service Monitoring Tools Configuration |
| |
|
Digital Solution Scalability Architecture Decision Catalogue |
Load Balancing Strategy |
| |
|
Digital Solution Scalability Architecture Decision Catalogue |
Containerization and Orchestration |
| |
|
Digital Solution Scalability Architecture Decision Catalogue |
Digital Solution Architecture Decision |
| |
|
Digital Solution Scalability Architecture Decision Catalogue |
Horizontal Scaling |
| |
|
Digital Solution Scalability Architecture Decision Catalogue |
Vertical Scaling |
| |
|
Digital Solution Portability and Scalability Architecture Decision Catalogue |
Data Exchange Deployment |
| |
|
Digital Solution Portability and Scalability Architecture Decision Catalogue |
Data Exchanger Operations |
| |
|
Digital Solution Portability and Scalability Architecture Decision Catalogue |
Digital Solution Architecture Decision |
| |
|
Digital Solution Usability Architecture Decision Catalogue |
Digital Solution Architecture Decision |
| |
|
Digital Solution Usability Architecture Decision Catalogue |
User Interface |