NARRATIVE:
The TVI-Data Management and Knowledge Discovery Infrastructure Enablers [Motivation] view extends Technical view - infrastructure and provides a comprehensive framework for leveraging various elements related to data management and knowledge discovery.
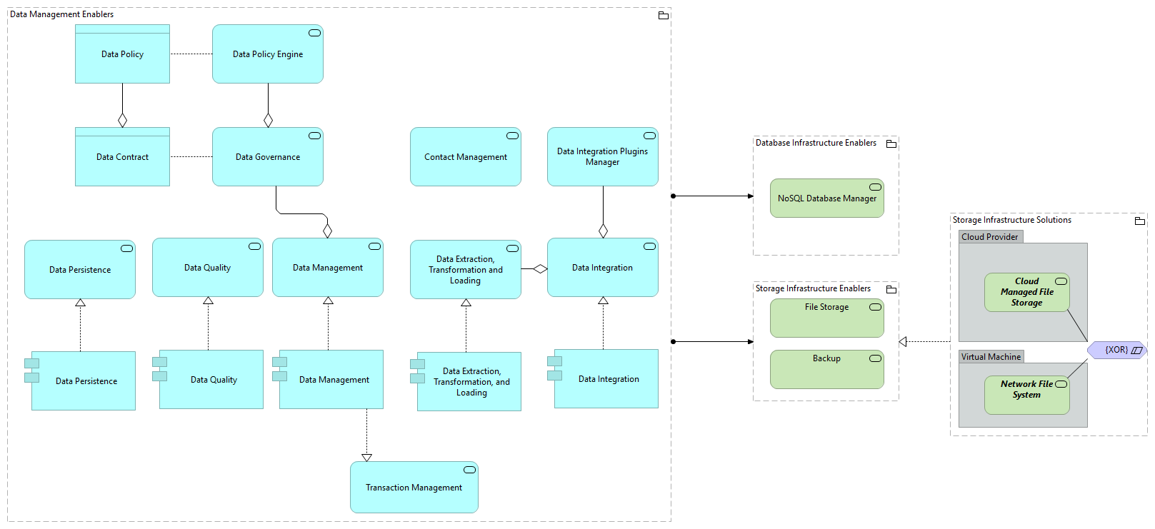
The view consists of several Grouping ABBs, each containing multiple elements. The first Grouping ABB is "Database Infrastructure Enablers", which enables tools and technology services for efficient data management and operation under a storage system. It includes Technology Service ABBs such as "Relational Database Manager", "Object-Oriented Database Manager", "NoSQL Database Manager", "Graph Database Manager", and "Database Cache Manager". These services implement the behavior of various software systems that manage and manipulate different types of databases.
The second Grouping ABB is "Storage Infrastructure Enablers", which facilitates efficient and effective data storage. It includes Technology Service ABBs like "File Storage", "Block Storage", "Distributed File System", and "Backup". These services implement the behavior of software tools that manage data storage in various forms.
The third Grouping ABB is "Data Lake Infrastructure Enablers", which helps organizations build and maintain a robust data lake infrastructure. It includes a Technology Service ABB called "Data Lake Storage", which implements the behavior of a storage repository that allows organizations to store large amounts of structured, semi-structured, and unstructured data at any scale.
The fourth Grouping ABB is "Data Management Enablers", which supports effective data management practices and procedures. It includes Application Component ABBs and Application Service ABBs such as "Data Publication", "Forms Management", "Content Management", "Data Management", "e-Archiving", "Metadata Management", "Data Quality", "Data Extraction, Transformation, and Loading", "Data Persistence", "Data Virtualization", "Multimedia distribution", "Submission Service", "Transaction Management", "Archival Information Packages", "Trusted Digital Repositories", "Service Metadata Publisher", "CRM", "Data Publication", "Forms Management", "Data Extraction, Transformation and Loading", "Data Virtualization", "eFiles Management", "Service Metadata Locator", "Open Data Management", and "Contact Management". These services and components enable various functionalities related to data management.
The fifth Grouping ABB is "Knowledge Discovery Enablers", which facilitates the process of discovering insights and knowledge from data. It includes an Application Component ABB called "Knowledge Discovery" and a Data Object ABB called "Knowledge Triplestore", which enable the extraction of previously unknown, potentially useful information from data.
The final Grouping ABB is "Dataspace Enablers", which supports the creation and management of a dataspace. It includes Application Service ABBs such as "Dataspace", "Dataspace Connector", "Dataspace Connector Consumer", and "Dataspace Connector Provider". These services enable the creation of a single market for data by integrating, transforming, and making available such data.
The motivation behind this view is to provide a comprehensive framework for leveraging various elements related to data management and knowledge discovery, enabling organizations to effectively manage their data and extract valuable insights from it.