OV-Governance Architecture Principles ()
OV-Governance Architecture Principles
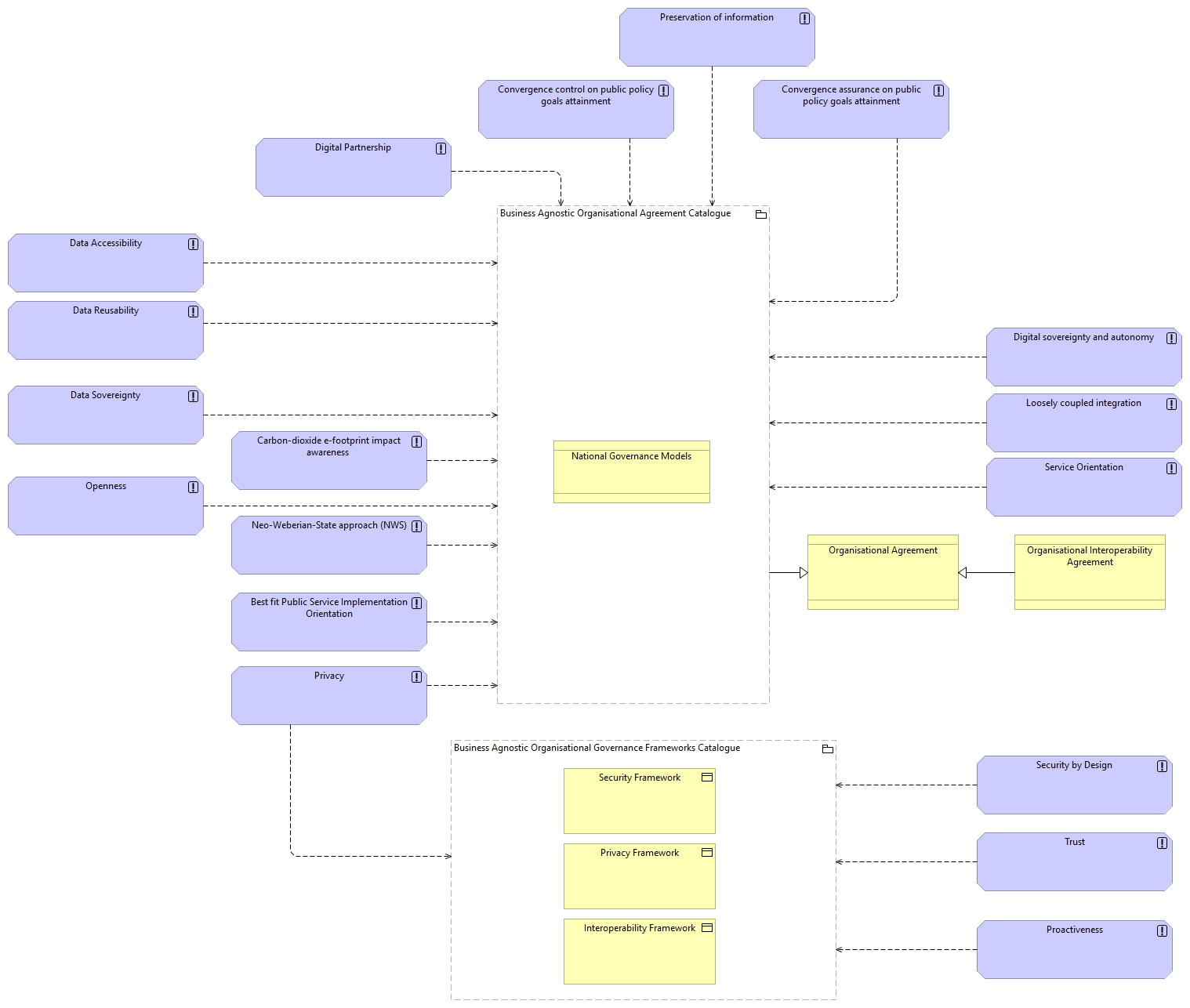
Business Agnostic Organisational Governance Frameworks Catalogue Security Framework
Business Agnostic Organisational Governance Frameworks Catalogue Privacy Framework
Business Agnostic Organisational Governance Frameworks Catalogue Interoperability Framework
Preservation of information Business Agnostic Organisational Agreement Catalogue
Convergence assurance on public policy goals attainment Business Agnostic Organisational Agreement Catalogue
Convergence control on public policy goals attainment Business Agnostic Organisational Agreement Catalogue
Digital Partnership Business Agnostic Organisational Agreement Catalogue
Data Accessibility Business Agnostic Organisational Agreement Catalogue
Data Reusability Business Agnostic Organisational Agreement Catalogue
Data Sovereignty Business Agnostic Organisational Agreement Catalogue
Openness Business Agnostic Organisational Agreement Catalogue
Carbon-dioxide e-footprint impact awareness Business Agnostic Organisational Agreement Catalogue
Neo-Weberian-State approach (NWS) Business Agnostic Organisational Agreement Catalogue
Best fit Public Service Implementation Orientation Business Agnostic Organisational Agreement Catalogue
Privacy Business Agnostic Organisational Governance Frameworks Catalogue
Privacy Business Agnostic Organisational Agreement Catalogue
Digital sovereignty and autonomy Business Agnostic Organisational Agreement Catalogue
Loosely coupled integration Business Agnostic Organisational Agreement Catalogue
Service Orientation Business Agnostic Organisational Agreement Catalogue
Organisational Interoperability Agreement Organisational Agreement
Security by Design Business Agnostic Organisational Governance Frameworks Catalogue
Trust Business Agnostic Organisational Governance Frameworks Catalogue
Proactiveness Business Agnostic Organisational Governance Frameworks Catalogue
Business Agnostic Organisational Agreement Catalogue National Governance Models
Business Agnostic Organisational Agreement Catalogue Organisational Agreement