The Key Interoperability Enablers viewpoint models the most salient key interoperability enablers(*). The viewpoint uses the ArchiMate© motivation extension to assess the structural interoperability readiness, the behavioral interoperability readiness and the governance interoperability readiness of solutions that are necessary to enable the efficient and effective delivery of public services across administrations. European public service provision often requires different public administrations to work together to meet end users’ needs and provide public services in an integrated way. When multiple organizations are involved there is a need for coordination and governance by the authorities with a mandate for planning, implementing and operating European public services. Services should be governed to ensure: collaboration, seamless execution, reuse of services and data, and development of new services and ‘building blocks'.
(*)DECISION (EU) 2015/2240 OF THE EUROPEAN PARLIAMENT AND OF THE COUNCIL of 25 November 2015 establishing a programme on interoperability solutions and common frameworks for European public administrations, businesses and citizens (ISA2 programme) as a means for modernising the public sector.
The Key Interoperability Enablers viewpoint covers all EIF interoperability aspects: legal, organisational, semantic and technical. Ensuring interoperability when preparing legal instruments, organisation business processes, data/information/knowledge exchange, services and components that support European interoperable digital public services is a continuous task, as interoperability is regularly disrupted by changes to the environment, i.e. in legislation, the needs of businesses or citizens, the organisational structure of public administrations, the business processes, and by the emergence of new technologies.
Source: The New EIF
https://ec.europa.eu/isa2/sites/isa/files/eif_brochure_final.pdf
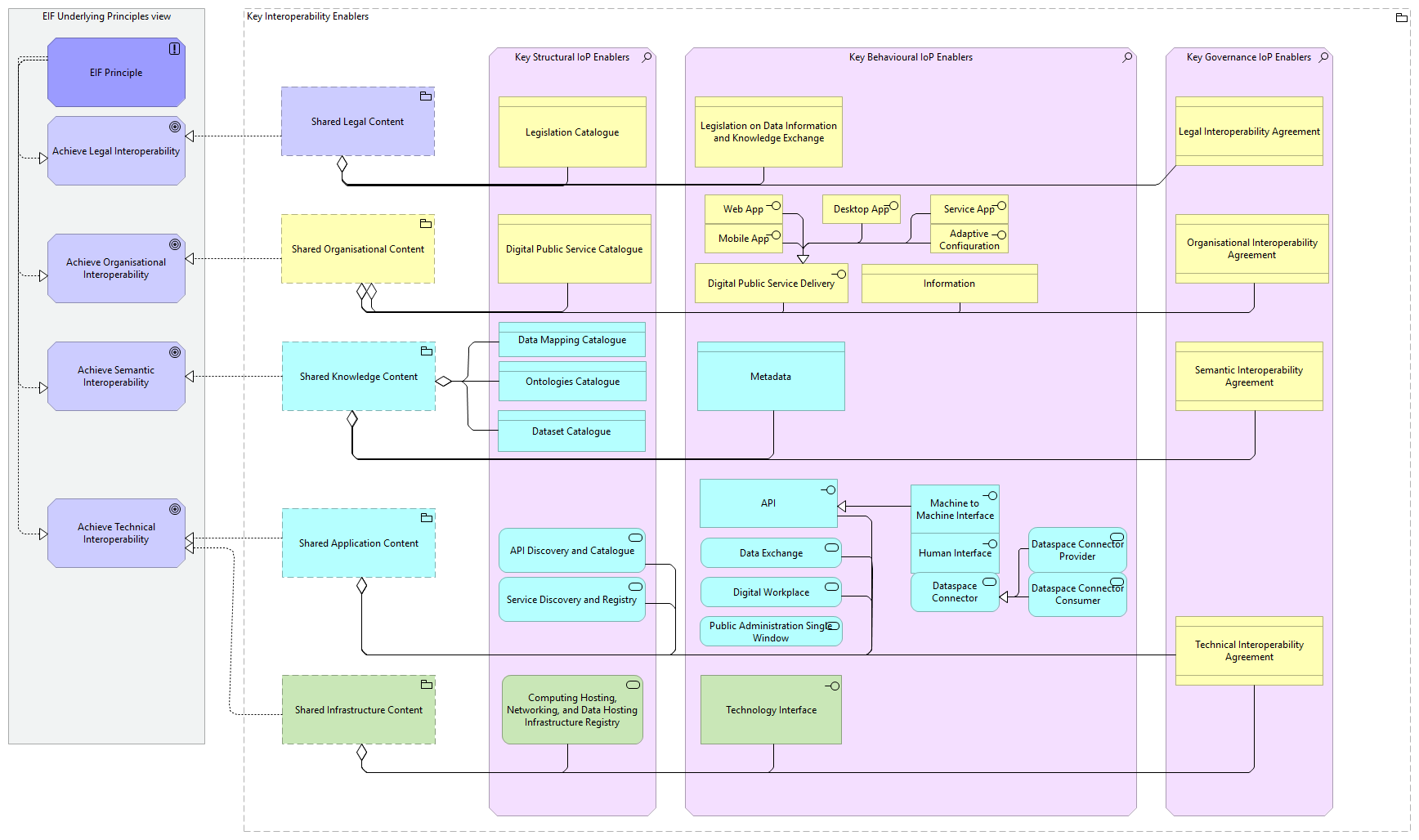
Narrative: This viewpoint selects Architecture Building Blocks of the EIRA© that are key enablers for the interoperability of public services:
1. EIF [Interoperability Principles] are used to realise the overall goal of achieving interoperability.
2. Particularly, the goal of [Achieve Legal Interoperability] is realised by a [Shared Legal Framework] of [re]usable legal resources that enables:
structural interoperability by legal resources supporting reusing and/or sharing legislation (i.e. [Legislation Catalogue] enabling provisioning/consuming legal texts cross public administrations and cross borders);
behavioral interoperability by legal resources supporting exchanging capabilities of data, information or knowledge with internal/external peers (i.e. [Legislation on Data Information and Knowledge Exchange] enabling data/information/knowledge to be provisioned/consumed cross public administrations and cross borders); and
governance interoperability by legislation supporting the collaboration with internal/external peers exchanging data, information or knowledge (i.e. [Legal Interoperability Agreement] on legal terms assuring juridical certainty enabling agreed legal terms/conditions for sharing, reuse and exchange of data/information/knowledge cross public administrations and cross borders).
3. Particularly, the goal of [Achieving Organisational Interoperability] is realised by a [Shared Governance Framework] of [re]usable organisational resources that enables: structural interoperability by organisational resources supporting reusing and/or sharing of digital public services (i.e. [Digital Public Service Catalogue] enabling provisioning/consuming public services cross public administrations and cross borders); behavioural interoperability by organisational resources supporting exchanging capabilities of data, information or knowledge with internal/external peers (i.e. [Digital Public Service Delivery Model], served by [Digital Public Service Delivery] enabling data/information/knowledge to be provisioned/consumed cross public administrations and cross borders); and governance interoperability by governance resources supporting the collaboration with internal/external peers exchanging data, information or knowledge (i.e. [Organisational Interoperability Agreement] on organisational terms/conditions enabling sharing, reuse and exchange of data/information/knowledge cross public administrations and cross borders).
4. Particularly, the goal of [Achieving Semantic Interoperability] is realized by a [Shared Knowledge Base] of usable data, information and knowledge resources that enables: structural interoperability by semantic resources supporting reusing and/or sharing of data, information and knowledge (i.e. [Data Set Catalogue], [Ontologies Catalogue] and [Data Mapping Catalogue] enabling provisioning/consuming data, information and knowledge cross public administrations and cross borders); behavioral interoperability by semantic resources supporting exchanging capabilities of data, information or knowledge with internal/external peers (i.e. [Open Data], [Distributed Ledger] and [Virtual Data Set]; and governance interoperability by semantic resources supporting the collaboration with internal/external peers exchanging data, information or knowledge (i.e. [Semantic Interoperability Agreement] on interpretations enabling sharing, reuse and exchange of data/information/knowledge cross public administrations and cross borders).
5. Particularly, the goal of [Achieving Technical Interoperability] is realised by a [Shared Application Content] and [Shared Infrastructure Content]. The [Shared Application Content] is a Grouping of ICT Resources components that enables structural interoperability by ICT resources supporting the reusing and sharing of data via [Software component Discovery and catalogue Service], [API Discovery and Catalogue Service] and [Service Discovery and Registry Service]; behavioural interoperability by ICT resources supporting communication via [Machine to Machine], [Human Interface], [Data Exchange Service], [UX Management Service] and [Digital Workplace Service], and governance interoperability by ICT resources supporting collaboration via [Technical Interoperability Agreements]. The [Shared Infrastructure Content] is a Grouping of ICT resources that enables structural interoperability by ICT resources supporting reusing and/or sharing of data via [Computing Hosting, Networking, and Data Hosting Infrastructure], behavioural interoperability by ICT resources supporting communication via [Technology Interface]. governance interoperability by ICT resources supports also the collaboration with internal/external peers exchanging data, information or knowledge (i.e. [Technical Interoperability Agreements] on technical terms/conditions enabling provisioning/consuming back-office services cross public administrations and cross borders), and governance interoperability by ICT resources supporting collaboration via [Technical Interoperability Agreements].