NARRATIVE:
The EIRA approach for Data Spaces emphasises a decentralised model where no centralised elements, such as data lakes or data warehouses, are used to process or store the data. Instead, data is maintained and managed by the participants within the data space itself. This approach ensures that control over the data remains with the original data owners, fostering trust, data sovereignty, and compliance with data protection regulations. Through the EIRA/eGovERA Data Space approach, participants share data, allowing for collaboration without the need for centralised storage or processing hubs, thereby promoting a more distributed and flexible data management ecosystem.
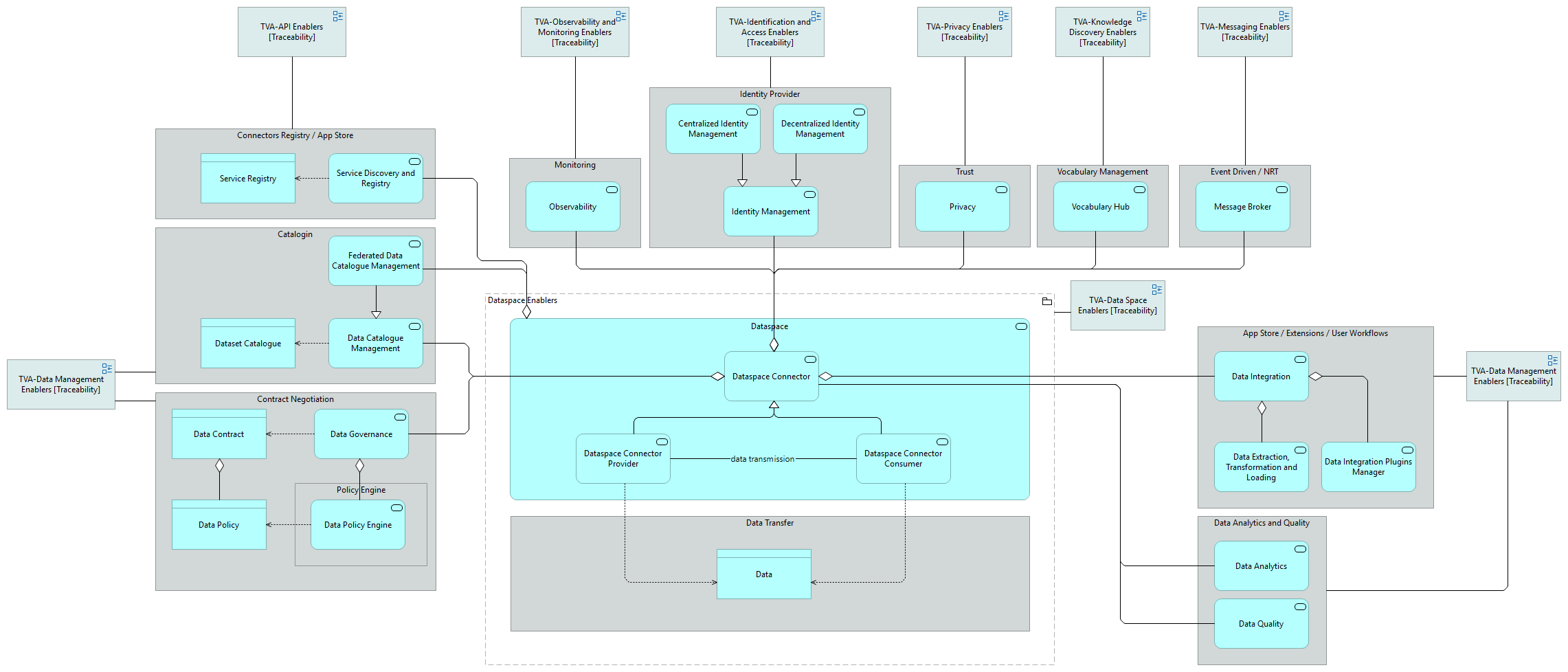
The [TVA-Dataspace Enablers] view extends technical view application and provides a comprehensive framework for leveraging various elements and their relationships to enable data integration, management, and usage. This view is composed of several Diagram Model-group ABBs, each containing multiple Application Service ABBs, and a Grouping ABB named [Dataspace Enablers].
The [App Store / Extensions / User Workflows] group includes three services: [Data Integration], [Data Integration Plugins Manager], and [Data Extraction, Transformation and Loading]. These services facilitate the process of combining data from multiple sources into a unified view, managing plugins within a data integration system, and extracting, transforming, and loading data into a target data store.
The [Event Driven / NRT] group contains the [Message Broker] service, which acts as an intermediary for asynchronous message-based communication between different applications.
The [Vocabulary Management] group includes the [Vocabulary Hub] service, a centralized repository for managing and providing access to a wide range of vocabularies or terminologies.
The [Trust] group contains the [Privacy] service, which enables functionalities such as storing, securing, anonymising, pseudonymising, rectifying and erasing personal data.
The [Identity Provider] group includes three services: [Centralized Identity Management], [Decentralized Identity Management], and [Identity Management]. These services manage and control user identities and access rights in both centralized and decentralized manners.
The [Monitoring] group contains the [Observability] service, which provides insights into the internal state and behavior of a system by analyzing its external outputs.
The [Dataspace Enablers] group includes the [Dataspace], [Dataspace Connector], [Dataspace Connector Provider], and [Dataspace Connector Consumer] services. These services support the creation and management of a dataspace, a virtual space for integrating, transforming, and making available data.
The [Contract Negotiation] group includes the [Data Contract], [Data Policy], and [Data Governance] services, which manage the availability, usability, integrity, and security of data within an organization.
The [Service Discovery and Registry], [Service Registry], [Data Catalogue Management], [Dataset Catalogue], and [Federated Data Catalogue Management] services enable the implementation of public digital services, organize metadata about data assets, and manage data catalogues.
The [Data Analytics and Quality] group includes the [Data Analytics] and [Data Quality] services, which analyze data and ensure its accuracy, completeness, consistency, and up-to-dateness.
The view also includes several Archimate Diagram-model ABBs that represent the motivation behind various elements, and Diagram Model-connection ABBs that represent the relationships between these elements.