| |
|
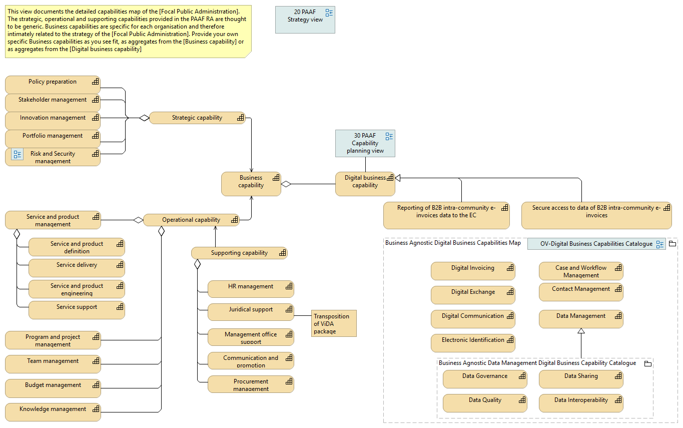
Business capability |
Digital business capability |
| |
|
Strategic capability |
Business capability |
| |
|
Strategic capability |
Risk and Security management |
| |
|
Strategic capability |
Policy preparation |
| |
|
Strategic capability |
Innovation management |
| |
|
Strategic capability |
Stakeholder management |
| |
|
Strategic capability |
Portfolio management |
| |
|
Operational capability |
Business capability |
| |
|
Operational capability |
Service and product management |
| |
|
Operational capability |
Team management |
| |
|
Operational capability |
Program and project management |
| |
|
Operational capability |
Knowledge management |
| |
|
Operational capability |
Budget management |
| |
|
Supporting capability |
HR management |
| |
|
Supporting capability |
Operational capability |
| |
|
Supporting capability |
Juridical support |
| |
|
Supporting capability |
Procurement management |
| |
|
Supporting capability |
Management office support |
| |
|
Supporting capability |
Communication and promotion |
| |
|
Service and product management |
Service and product definition |
| |
|
Service and product management |
Service support |
| |
|
Service and product management |
Service delivery |
| |
|
Service and product management |
Service and product engineering |
| |
|
Reporting of B2B intra-community e-invoices data to the EC |
Digital business capability |
| |
|
Secure access to data of B2B intra-community e-invoices |
Digital business capability |
| |
|
Business Agnostic Digital Business Capabilities Map |
Data Management |
| |
|
Business Agnostic Digital Business Capabilities Map |
Digital Exchange |
| |
|
Business Agnostic Digital Business Capabilities Map |
Case and Workflow Management |
| |
|
Business Agnostic Digital Business Capabilities Map |
Contact Management |
| |
|
Business Agnostic Digital Business Capabilities Map |
Digital Invoicing |
| |
|
Business Agnostic Digital Business Capabilities Map |
Digital Communication |
| |
|
Business Agnostic Digital Business Capabilities Map |
Business Agnostic Data Management Digital Business Capability Catalogue |
| |
|
Business Agnostic Digital Business Capabilities Map |
Electronic Identification |
| |
|
Business Agnostic Data Management Digital Business Capability Catalogue |
Data Governance |
| |
|
Business Agnostic Data Management Digital Business Capability Catalogue |
Data Sharing |
| |
|
Business Agnostic Data Management Digital Business Capability Catalogue |
Data Quality |
| |
|
Business Agnostic Data Management Digital Business Capability Catalogue |
Data Interoperability |
| |
|
Business Agnostic Data Management Digital Business Capability Catalogue |
Data Management |