| |
|
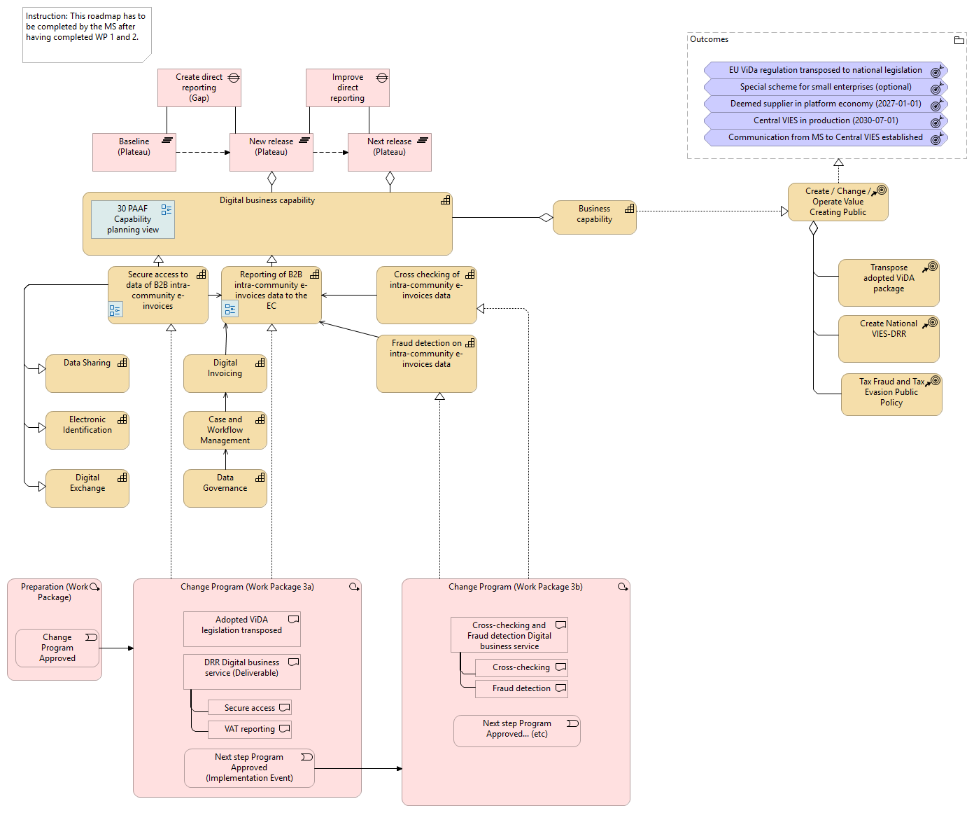
Baseline (Plateau) |
New release (Plateau) |
| |
|
Baseline (Plateau) |
Create direct reporting (Gap) |
| |
|
Create direct reporting (Gap) |
New release (Plateau) |
| |
|
New release (Plateau) |
Next release (Plateau) |
| |
|
New release (Plateau) |
Digital business capability |
| |
|
Change Program (Work Package 3a) |
Secure access |
| |
|
Change Program (Work Package 3a) |
DRR Digital business service (Deliverable) |
| |
|
Change Program (Work Package 3a) |
VAT reporting |
| |
|
Change Program (Work Package 3a) |
Reporting of B2B intra-community e-invoices data to the EC |
| |
|
Change Program (Work Package 3a) |
Secure access to data of B2B intra-community e-invoices |
| |
|
Change Program (Work Package 3a) |
Adopted ViDA legislation transposed |
| |
|
Next step Program Approved (Implementation Event) |
Change Program (Work Package 3b) |
| |
|
Secure access |
DRR Digital business service (Deliverable) |
| |
|
VAT reporting |
DRR Digital business service (Deliverable) |
| |
|
Change Program Approved (Implementation Event) |
Change Program (Work Package 3a) |
| |
|
Improve direct reporting (Gap) |
New release (Plateau) |
| |
|
Improve direct reporting (Gap) |
Next release (Plateau) |
| |
|
Next release (Plateau) |
Digital business capability |
| |
|
Change Program (Work Package 3b) |
Cross-checking |
| |
|
Change Program (Work Package 3b) |
Fraud detection |
| |
|
Change Program (Work Package 3b) |
Cross-checking and Fraud detection Digital business service (Deliverable) |
| |
|
Change Program (Work Package 3b) |
Cross checking of intra-community e-invoices data |
| |
|
Change Program (Work Package 3b) |
Fraud detection on intra-community e-invoices data |
| |
|
Cross-checking |
Cross-checking and Fraud detection Digital business service (Deliverable) |
| |
|
Fraud detection |
Cross-checking and Fraud detection Digital business service (Deliverable) |
| |
|
Business capability |
Digital business capability |
| |
|
Business capability |
Create / Change / Operate Value Creating Public Administration Service |
| |
|
Reporting of B2B intra-community e-invoices data to the EC |
Digital business capability |
| |
|
Secure access to data of B2B intra-community e-invoices |
Digital business capability |
| |
|
Secure access to data of B2B intra-community e-invoices |
Reporting of B2B intra-community e-invoices data to the EC |
| |
|
Secure access to data of B2B intra-community e-invoices |
Data Sharing |
| |
|
Secure access to data of B2B intra-community e-invoices |
Digital Exchange |
| |
|
Secure access to data of B2B intra-community e-invoices |
Electronic Identification |
| |
|
Fraud detection on intra-community e-invoices data |
Reporting of B2B intra-community e-invoices data to the EC |
| |
|
Cross checking of intra-community e-invoices data |
Reporting of B2B intra-community e-invoices data to the EC |
| |
|
Data Governance |
Case and Workflow Management |
| |
|
Digital Invoicing |
Reporting of B2B intra-community e-invoices data to the EC |
| |
|
Case and Workflow Management |
Digital Invoicing |
| |
|
Create / Change / Operate Value Creating Public Administration Service |
Create National VIES-DRR |
| |
|
Create / Change / Operate Value Creating Public Administration Service |
Transpose adopted ViDA package |
| |
|
Create / Change / Operate Value Creating Public Administration Service |
Tax Fraud and Tax Evasion Public Policy |
| |
|
Create / Change / Operate Value Creating Public Administration Service |
Outcomes |
| |
|
Outcomes |
Deemed supplier in platform economy (2027-01-01) |
| |
|
Outcomes |
Special scheme for small enterprises (optional) |
| |
|
Outcomes |
Communication from MS to Central VIES established |
| |
|
Outcomes |
EU ViDa regulation transposed to national legislation |
| |
|
Outcomes |
Central VIES in production (2030-07-01) |