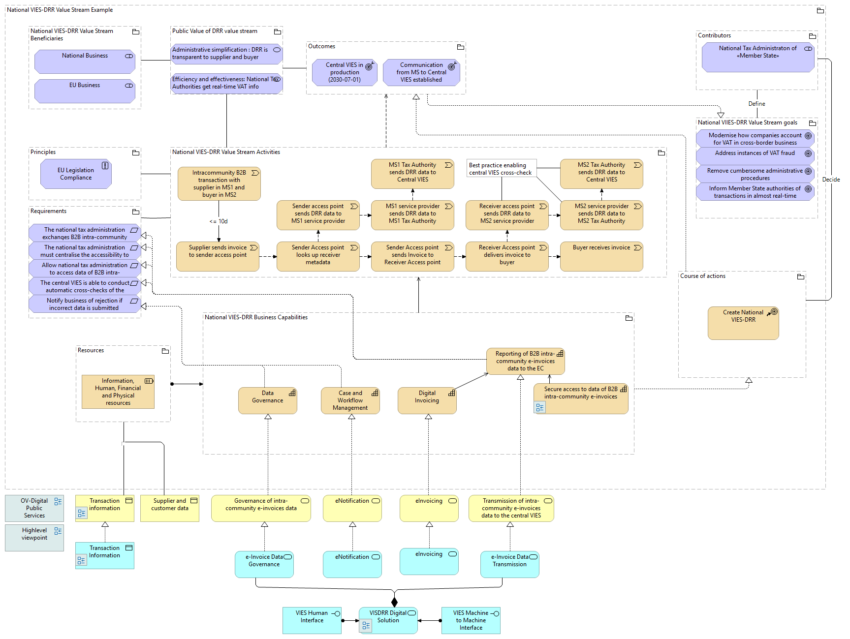
National VIES-DRR Value Stream Example ()
National VIES-DRR Value Stream Example
National VIES-DRR Value Stream Example
Requirements
The national tax administration exchanges B2B intra-community e-invoices data from the national electronic system to the central VIES
The national tax administration must centralise the accessibility to information on B2B intra-Community e-invoices data
Allow national tax administration to access data of B2B intra-community e-invoices through the central VIES
The central VIES is able to conduct automatic cross-checks of the information on B2B intra-community e-invoices
Notify business of rejection if incorrect data is submitted
Principles
EU Legislation Compliance
Resources
Information, Human, Financial and Physical resources
National VIES-DRR Business Capabilities
Reporting of B2B intra-community e-invoices data to the EC
Case and Workflow Management
Digital Invoicing
Data Governance
Secure access to data of B2B intra-community e-invoices
Secure Access to VIES Data Value Stream
National VIES-DRR Value Stream Activities
Sender Access point looks up receiver metadata
Supplier sends invoice to sender access point
Sender Access point sends Invoice to Receiver Access point
Receiver Access point delivers invoice to buyer
Buyer receives invoice
Sender access point sends DRR data to MS1 service provider
MS1 service provider sends DRR data to MS1 Tax Authority
Receiver access point sends DRR data to MS2 service provider
MS2 service provider sends DRR data to MS2 Tax Authority
MS1 Tax Authority sends DRR data to Central VIES
MS2 Tax Authority sends DRR data to Central VIES
Intracommunity B2B transaction with supplier in MS1 and buyer in MS2
Public Value of DRR value stream
Administrative simplification : DRR is transparent to supplier and buyer
Efficiency and effectiveness: National Tax Authorities get real-time VAT info
National VIES-DRR Value Stream Beneficiaries
National Business
EU Business
Outcomes
Central VIES in production (2030-07-01)
Communication from MS to Central VIES established
Contributors
National Tax Administraton of «Member State»
National VIIES-DRR Value Stream goals
Modernise how companies account for VAT in cross-border business
Address instances of VAT fraud
Remove cumbersome administrative procedures
Inform Member State authorities of transactions in almost real-time
Course of actions
Create National VIES-DRR
Highlevel viewpoint
OV-Digital Public Services Catalogue
Governance of intra-community e-invoices data
VIES Machine to Machine Interface
VIES Human Interface
VISDRR Digital Solution
Highlevel viewpoint
e-Invoice Data Transmission
e-Invoice Data Governance
Transmission of intra-community e-invoices data to the central VIES
eInvoicing
eNotification
Transaction information
OV-Information Base
Transaction Information
SV-Data Model [Traceability]
Supplier and customer data
eNotification
eInvoicing
National VIES-DRR Value Stream Example National VIES-DRR Value Stream Activities
National VIES-DRR Value Stream Example Resources
National VIES-DRR Value Stream Example National VIES-DRR Value Stream Beneficiaries
National VIES-DRR Value Stream Example Course of actions
National VIES-DRR Value Stream Example National VIIES-DRR Value Stream goals
National VIES-DRR Value Stream Example Outcomes
National VIES-DRR Value Stream Example Requirements
National VIES-DRR Value Stream Example Contributors
National VIES-DRR Value Stream Example Public Value of DRR value stream
National VIES-DRR Value Stream Example Principles
National VIES-DRR Value Stream Example National VIES-DRR Business Capabilities
Requirements National VIES-DRR Value Stream Activities
Requirements Allow national tax administration to access data of B2B intra-community e-invoices through the central VIES
Requirements The national tax administration exchanges B2B intra-community e-invoices data from the national electronic system to the central VIES
Requirements The central VIES is able to conduct automatic cross-checks of the information on B2B intra-community e-invoices
Requirements The national tax administration must centralise the accessibility to information on B2B intra-Community e-invoices data
Requirements Notify business of rejection if incorrect data is submitted
Principles National VIES-DRR Value Stream Activities
Principles EU Legislation Compliance
Resources Information, Human, Financial and Physical resources
Resources National VIES-DRR Business Capabilities
National VIES-DRR Business Capabilities Reporting of B2B intra-community e-invoices data to the EC
National VIES-DRR Business Capabilities National VIES-DRR Value Stream Activities
National VIES-DRR Business Capabilities Course of actions
National VIES-DRR Business Capabilities Data Governance
National VIES-DRR Business Capabilities Case and Workflow Management
National VIES-DRR Business Capabilities Digital Invoicing
National VIES-DRR Business Capabilities Secure access to data of B2B intra-community e-invoices
Reporting of B2B intra-community e-invoices data to the EC The national tax administration must centralise the accessibility to information on B2B intra-Community e-invoices data
Reporting of B2B intra-community e-invoices data to the EC The national tax administration exchanges B2B intra-community e-invoices data from the national electronic system to the central VIES
Reporting of B2B intra-community e-invoices data to the EC The central VIES is able to conduct automatic cross-checks of the information on B2B intra-community e-invoices
Reporting of B2B intra-community e-invoices data to the EC Allow national tax administration to access data of B2B intra-community e-invoices through the central VIES
Case and Workflow Management Notify business of rejection if incorrect data is submitted
Digital Invoicing Reporting of B2B intra-community e-invoices data to the EC
Data Governance Notify business of rejection if incorrect data is submitted
Secure access to data of B2B intra-community e-invoices Reporting of B2B intra-community e-invoices data to the EC
National VIES-DRR Value Stream Activities Intracommunity B2B transaction with supplier in MS1 and buyer in MS2
National VIES-DRR Value Stream Activities MS2 Tax Authority sends DRR data to Central VIES
National VIES-DRR Value Stream Activities MS1 Tax Authority sends DRR data to Central VIES
National VIES-DRR Value Stream Activities MS2 service provider sends DRR data to MS2 Tax Authority
National VIES-DRR Value Stream Activities Receiver access point sends DRR data to MS2 service provider
National VIES-DRR Value Stream Activities MS1 service provider sends DRR data to MS1 Tax Authority
National VIES-DRR Value Stream Activities Sender access point sends DRR data to MS1 service provider
National VIES-DRR Value Stream Activities Buyer receives invoice
National VIES-DRR Value Stream Activities Receiver Access point delivers invoice to buyer
National VIES-DRR Value Stream Activities Sender Access point sends Invoice to Receiver Access point
National VIES-DRR Value Stream Activities Supplier sends invoice to sender access point
National VIES-DRR Value Stream Activities Sender Access point looks up receiver metadata
National VIES-DRR Value Stream Activities Outcomes
National VIES-DRR Value Stream Activities Public Value of DRR value stream
Sender Access point looks up receiver metadata Sender Access point sends Invoice to Receiver Access point
Sender Access point looks up receiver metadata Sender access point sends DRR data to MS1 service provider
Supplier sends invoice to sender access point Sender Access point looks up receiver metadata
Sender Access point sends Invoice to Receiver Access point Receiver Access point delivers invoice to buyer
Receiver Access point delivers invoice to buyer Receiver access point sends DRR data to MS2 service provider
Receiver Access point delivers invoice to buyer Buyer receives invoice
Sender access point sends DRR data to MS1 service provider MS1 service provider sends DRR data to MS1 Tax Authority
MS1 service provider sends DRR data to MS1 Tax Authority MS1 Tax Authority sends DRR data to Central VIES
Receiver access point sends DRR data to MS2 service provider MS2 service provider sends DRR data to MS2 Tax Authority
MS2 service provider sends DRR data to MS2 Tax Authority MS2 Tax Authority sends DRR data to Central VIES
<= 10d Intracommunity B2B transaction with supplier in MS1 and buyer in MS2 Supplier sends invoice to sender access point
Public Value of DRR value stream Outcomes
Public Value of DRR value stream Efficiency and effectiveness: National Tax Authorities get real-time VAT info
Public Value of DRR value stream Administrative simplification : DRR is transparent to supplier and buyer
National VIES-DRR Value Stream Beneficiaries EU Business
National VIES-DRR Value Stream Beneficiaries National Business
National VIES-DRR Value Stream Beneficiaries Public Value of DRR value stream
Outcomes National VIIES-DRR Value Stream goals
Outcomes Central VIES in production (2030-07-01)
Outcomes Communication from MS to Central VIES established
Contributors National Tax Administraton of «Member State»
Decide Contributors Course of actions
Define Contributors National VIIES-DRR Value Stream goals
National VIIES-DRR Value Stream goals Modernise how companies account for VAT in cross-border business
National VIIES-DRR Value Stream goals Remove cumbersome administrative procedures
National VIIES-DRR Value Stream goals Inform Member State authorities of transactions in almost real-time
National VIIES-DRR Value Stream goals Address instances of VAT fraud
Course of actions Create National VIES-DRR
Course of actions Outcomes
Governance of intra-community e-invoices data Data Governance
VIES Machine to Machine Interface VISDRR Digital Solution
VIES Human Interface VISDRR Digital Solution
VISDRR Digital Solution e-Invoice Data Transmission
VISDRR Digital Solution e-Invoice Data Governance
e-Invoice Data Transmission Transmission of intra-community e-invoices data to the central VIES
e-Invoice Data Governance Governance of intra-community e-invoices data
Transmission of intra-community e-invoices data to the central VIES Reporting of B2B intra-community e-invoices data to the EC
eInvoicing Digital Invoicing
eNotification Case and Workflow Management
Transaction Information Transaction information
eNotification eNotification
eInvoicing eInvoicing