Secure Access to VIES Data Value Stream ()
Secure Access to VIES Data Value Stream
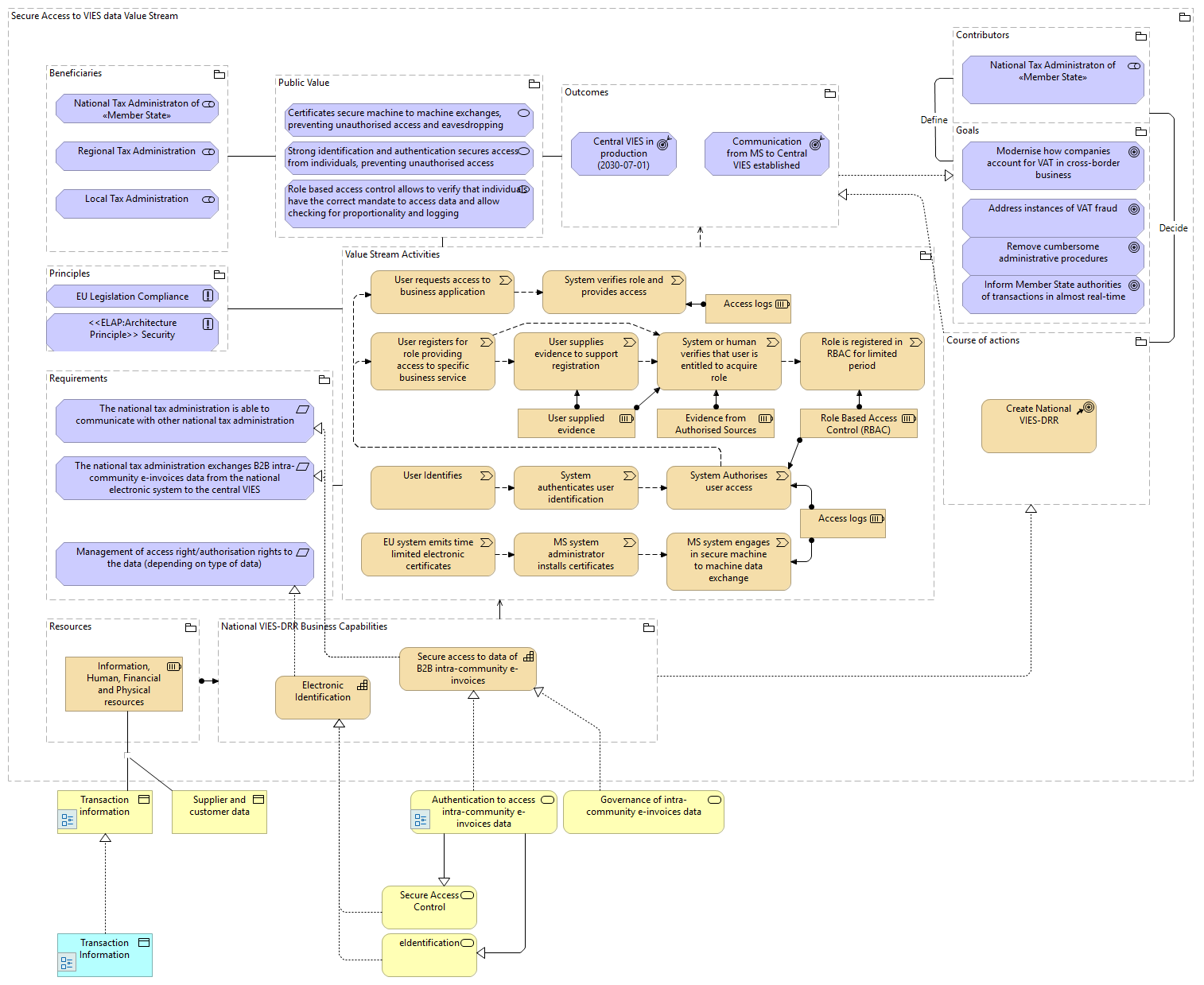
Secure Access to VIES data Value Stream
Requirements
Management of access right/authorisation rights to the data (depending on type of data)
The national tax administration exchanges B2B intra-community e-invoices data from the national electronic system to the central VIES
The national tax administration is able to communicate with other national tax administration
Principles
EU Legislation Compliance
<<ELAP:Architecture Principle>> Security
Resources
Information, Human, Financial and Physical resources
National VIES-DRR Business Capabilities
Secure access to data of B2B intra-community e-invoices
Electronic Identification
Value Stream Activities
User Identifies
System authenticates user identification
System Authorises user access
User registers for role providing access to specific business service
System or human verifies that user is entitled to acquire role
User supplies evidence to support registration
Role is registered in RBAC for limited period
User supplied evidence
Evidence from Authorised Sources
Role Based Access Control (RBAC) data
User requests access to business application
System verifies role and provides access
EU system emits time limited electronic certificates
MS system administrator installs certificates on MS systems
MS system engages in secure machine to machine data exchange
Access logs
Access logs
Public Value
Certificates secure machine to machine exchanges, preventing unauthorised access and eavesdropping
Strong identification and authentication secures access from individuals, preventing unauthorised access
Role based access control allows to verify that individuals have the correct mandate to access data and allow checking for proportionality and logging
Beneficiaries
National Tax Administraton of «Member State»
10.40 Goals detail view
Regional Tax Administration
Local Tax Administration
Outcomes
Communication from MS to Central VIES established
Central VIES in production (2030-07-01)
Contributors
National Tax Administraton of «Member State»
Goals
Inform Member State authorities of transactions in almost real-time
Remove cumbersome administrative procedures
Address instances of VAT fraud
Modernise how companies account for VAT in cross-border business
Course of actions
Create National VIES-DRR
Transaction information
OV-Information Base
Transaction Information
SV-Data Model [Traceability]
Supplier and customer data
Governance of intra-community e-invoices data
Authentication to access intra-community e-invoices data
TVA-Identification and Access Enablers [Traceability]
Secure Access Control
eIdentification
Secure Access to VIES data Value Stream Goals
Secure Access to VIES data Value Stream Course of actions
Secure Access to VIES data Value Stream Value Stream Activities
Secure Access to VIES data Value Stream National VIES-DRR Business Capabilities
Secure Access to VIES data Value Stream Contributors
Secure Access to VIES data Value Stream Resources
Secure Access to VIES data Value Stream Principles
Secure Access to VIES data Value Stream Requirements
Secure Access to VIES data Value Stream Public Value
Secure Access to VIES data Value Stream Outcomes
Secure Access to VIES data Value Stream Beneficiaries
Requirements Value Stream Activities
Requirements Management of access right/authorisation rights to the data (depending on type of data)
Requirements The national tax administration exchanges B2B intra-community e-invoices data from the national electronic system to the central VIES
Requirements The national tax administration is able to communicate with other national tax administration
Principles Value Stream Activities
Principles EU Legislation Compliance
Principles <<ELAP:Architecture Principle>> Security
Resources National VIES-DRR Business Capabilities
Resources Information, Human, Financial and Physical resources
National VIES-DRR Business Capabilities Course of actions
National VIES-DRR Business Capabilities Value Stream Activities
National VIES-DRR Business Capabilities Secure access to data of B2B intra-community e-invoices
National VIES-DRR Business Capabilities Electronic Identification
Secure access to data of B2B intra-community e-invoices The national tax administration is able to communicate with other national tax administration
Secure access to data of B2B intra-community e-invoices The national tax administration exchanges B2B intra-community e-invoices data from the national electronic system to the central VIES
Electronic Identification Management of access right/authorisation rights to the data (depending on type of data)
Value Stream Activities Outcomes
Value Stream Activities Public Value
Value Stream Activities User Identifies
Value Stream Activities System authenticates user identification
Value Stream Activities System Authorises user access
Value Stream Activities User registers for role providing access to specific business service
Value Stream Activities System or human verifies that user is entitled to acquire role
Value Stream Activities User supplies evidence to support registration
Value Stream Activities Role is registered in RBAC for limited period
Value Stream Activities User supplied evidence
Value Stream Activities Evidence from Authorised Sources
Value Stream Activities Role Based Access Control (RBAC) data
Value Stream Activities User requests access to business application
Value Stream Activities System verifies role and provides access
Value Stream Activities EU system emits time limited electronic certificates
Value Stream Activities MS system administrator installs certificates on MS systems
Value Stream Activities MS system engages in secure machine to machine data exchange
Value Stream Activities Access logs
Value Stream Activities Access logs
User Identifies System authenticates user identification
System authenticates user identification System Authorises user access
System Authorises user access User registers for role providing access to specific business service
System Authorises user access User requests access to business application
User registers for role providing access to specific business service User supplies evidence to support registration
User registers for role providing access to specific business service System or human verifies that user is entitled to acquire role
System or human verifies that user is entitled to acquire role Role is registered in RBAC for limited period
User supplies evidence to support registration System or human verifies that user is entitled to acquire role
User supplied evidence User supplies evidence to support registration
User supplied evidence System or human verifies that user is entitled to acquire role
Evidence from Authorised Sources System or human verifies that user is entitled to acquire role
Role Based Access Control (RBAC) data Role is registered in RBAC for limited period
Role Based Access Control (RBAC) data System Authorises user access
User requests access to business application System verifies role and provides access
EU system emits time limited electronic certificates MS system administrator installs certificates on MS systems
MS system administrator installs certificates on MS systems MS system engages in secure machine to machine data exchange
Access logs System Authorises user access
Access logs MS system engages in secure machine to machine data exchange
Access logs System verifies role and provides access
Public Value Outcomes
Public Value Certificates secure machine to machine exchanges, preventing unauthorised access and eavesdropping
Public Value Strong identification and authentication secures access from individuals, preventing unauthorised access
Public Value Role based access control allows to verify that individuals have the correct mandate to access data and allow checking for proportionality and logging
Beneficiaries Public Value
Beneficiaries National Tax Administraton of «Member State»
Outcomes Goals
Outcomes Communication from MS to Central VIES established
Outcomes Central VIES in production (2030-07-01)
Decide Contributors Course of actions
Define Contributors Goals
Contributors National Tax Administraton of «Member State»
Goals Inform Member State authorities of transactions in almost real-time
Goals Remove cumbersome administrative procedures
Goals Address instances of VAT fraud
Goals Modernise how companies account for VAT in cross-border business
Course of actions Outcomes
Course of actions Create National VIES-DRR
Transaction Information Transaction information
Governance of intra-community e-invoices data Secure access to data of B2B intra-community e-invoices
Authentication to access intra-community e-invoices data Secure Access Control
Authentication to access intra-community e-invoices data Secure access to data of B2B intra-community e-invoices
Authentication to access intra-community e-invoices data eIdentification
Secure Access Control Electronic Identification
eIdentification Electronic Identification