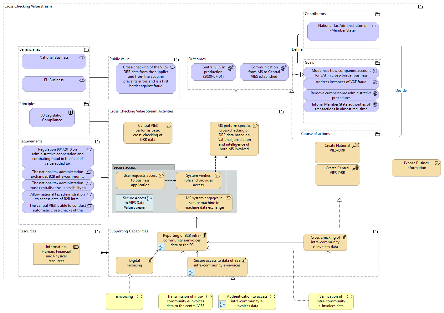
Cross Checking Value Stream ()
Cross Checking Value Stream
Cross Checking Value stream
Requirements
The national tax administration exchanges B2B intra-community e-invoices data from the national electronic system to the central VIES
The national tax administration must centralise the accessibility to information on B2B intra-Community e-invoices data
Allow national tax administration to access data of B2B intra-community e-invoices through the central VIES
The central VIES is able to conduct automatic cross-checks of the information on B2B intra-community e-invoices
Regulation 904/2010 on administrative cooperation and combating fraud in the field of value added tax
Principles
EU Legislation Compliance
Resources
Information, Human, Financial and Physical resources
Supporting Capabilities
Digital Invoicing
Reporting of B2B intra-community e-invoices data to the EC
National VIES-DRR Value Stream Example
Secure access to data of B2B intra-community e-invoices
Secure Access to VIES Data Value Stream
Cross checking of intra-community e-invoices data
Cross Checking Value Stream Activities
Secure access
User requests access to business application
System verifies role and provides access
MS system engages in secure machine to machine data exchange
Secure Access to VIES Data Value Stream
MS perform specific cross-checking of DRR data based on National jurisdiction and intelligence of both MS involved
Central VIES performs basic cross-checking of DRR data
Public Value
Cross-checking of the VIES-DRR data from the supplier and from the acquirer prevents errors and is a first barrier against fraud
Beneficiaries
National Business
EU Business
Outcomes
Central VIES in production (2030-07-01)
Communication from MS to Central VIES established
Contributors
National Tax Administraton of «Member State»
Goals
Modernise how companies account for VAT in cross-border business
Address instances of VAT fraud
Remove cumbersome administrative procedures
Inform Member State authorities of transactions in almost real-time
Course of actions
Create National VIES-DRR
Create Central VIES-DRR
Transmission of intra-community e-invoices data to the central VIES
eInvoicing
Authentication to access intra-community e-invoices data
TVA-Identification and Access Enablers [Traceability]
Verification of intra-community e-invoices data
Expose Busines Information
Cross Checking Value stream Resources
Cross Checking Value stream Contributors
Cross Checking Value stream Principles
Cross Checking Value stream Outcomes
Cross Checking Value stream Requirements
Cross Checking Value stream Public Value
Cross Checking Value stream Goals
Cross Checking Value stream Cross Checking Value Stream Activities
Cross Checking Value stream Beneficiaries
Cross Checking Value stream Supporting Capabilities
Cross Checking Value stream Course of actions
Requirements Cross Checking Value Stream Activities
Requirements The national tax administration exchanges B2B intra-community e-invoices data from the national electronic system to the central VIES
Requirements The national tax administration must centralise the accessibility to information on B2B intra-Community e-invoices data
Requirements Allow national tax administration to access data of B2B intra-community e-invoices through the central VIES
Requirements The central VIES is able to conduct automatic cross-checks of the information on B2B intra-community e-invoices
Requirements Regulation 904/2010 on administrative cooperation and combating fraud in the field of value added tax
Principles Cross Checking Value Stream Activities
Principles EU Legislation Compliance
Resources Supporting Capabilities
Resources Information, Human, Financial and Physical resources
Supporting Capabilities Cross Checking Value Stream Activities
Supporting Capabilities Course of actions
Supporting Capabilities Digital Invoicing
Supporting Capabilities Reporting of B2B intra-community e-invoices data to the EC
Supporting Capabilities Secure access to data of B2B intra-community e-invoices
Supporting Capabilities Cross checking of intra-community e-invoices data
Digital Invoicing Reporting of B2B intra-community e-invoices data to the EC
Secure access to data of B2B intra-community e-invoices Reporting of B2B intra-community e-invoices data to the EC
Cross checking of intra-community e-invoices data Reporting of B2B intra-community e-invoices data to the EC
Cross Checking Value Stream Activities Outcomes
Cross Checking Value Stream Activities Public Value
Cross Checking Value Stream Activities Central VIES performs basic cross-checking of DRR data
Cross Checking Value Stream Activities MS perform specific cross-checking of DRR data based on National jurisdiction and intelligence of both MS involved
User requests access to business application System verifies role and provides access
System verifies role and provides access MS perform specific cross-checking of DRR data based on National jurisdiction and intelligence of both MS involved
MS system engages in secure machine to machine data exchange MS perform specific cross-checking of DRR data based on National jurisdiction and intelligence of both MS involved
Public Value Outcomes
Public Value Cross-checking of the VIES-DRR data from the supplier and from the acquirer prevents errors and is a first barrier against fraud
Beneficiaries Public Value
Beneficiaries National Business
Beneficiaries EU Business
Outcomes Goals
Outcomes Central VIES in production (2030-07-01)
Outcomes Communication from MS to Central VIES established
Define Contributors Goals
Decide Contributors Course of actions
Contributors National Tax Administraton of «Member State»
Goals Modernise how companies account for VAT in cross-border business
Goals Address instances of VAT fraud
Goals Remove cumbersome administrative procedures
Goals Inform Member State authorities of transactions in almost real-time
Course of actions Outcomes
Course of actions Create National VIES-DRR
Course of actions Create Central VIES-DRR
Transmission of intra-community e-invoices data to the central VIES Reporting of B2B intra-community e-invoices data to the EC
eInvoicing Digital Invoicing
Authentication to access intra-community e-invoices data Secure access to data of B2B intra-community e-invoices
Verification of intra-community e-invoices data Cross checking of intra-community e-invoices data
Verification of intra-community e-invoices data Reporting of B2B intra-community e-invoices data to the EC