| |
|
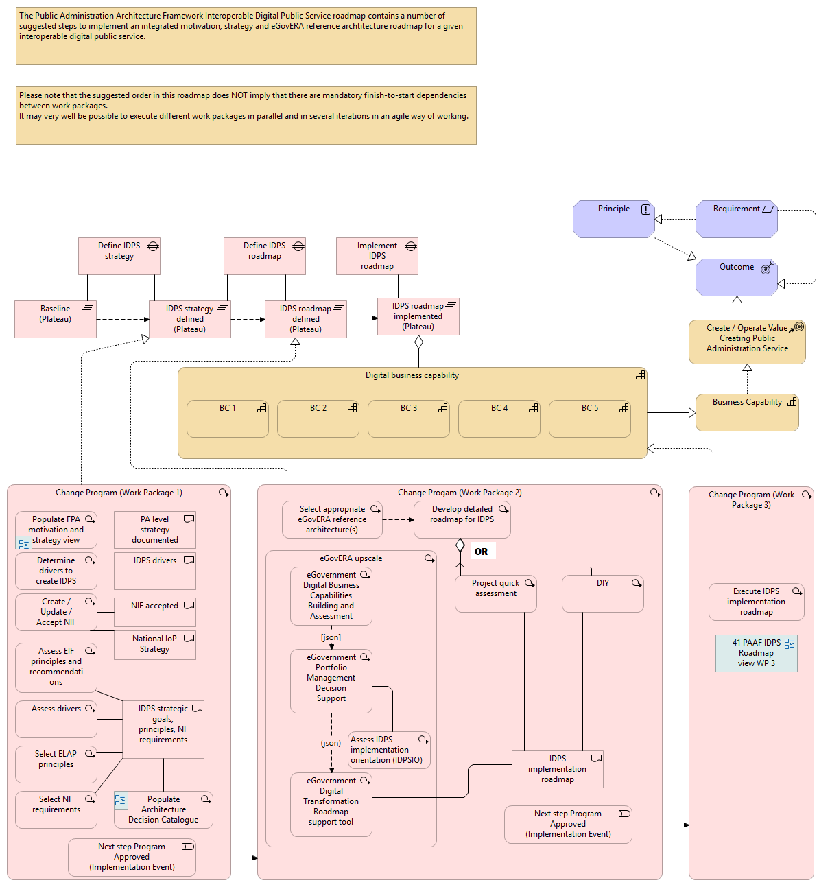
Baseline (Plateau) |
IDPS strategy defined (Plateau) |
| |
|
Baseline (Plateau) |
Define IDPS strategy |
| |
|
Define IDPS strategy |
IDPS strategy defined (Plateau) |
| |
|
IDPS strategy defined (Plateau) |
IDPS roadmap defined (Plateau) |
| |
|
Change Program (Work Package 1) |
Select NF requirements |
| |
|
Change Program (Work Package 1) |
PA level strategy documented |
| |
|
Change Program (Work Package 1) |
Select ELAP principles |
| |
|
Change Program (Work Package 1) |
National IoP Strategy |
| |
|
Change Program (Work Package 1) |
NIF accepted |
| |
|
Change Program (Work Package 1) |
Assess EIF principles and recommendations |
| |
|
Change Program (Work Package 1) |
IDPS strategy defined (Plateau) |
| |
|
Change Program (Work Package 1) |
IDPS drivers |
| |
|
Change Program (Work Package 1) |
IDPS strategic goals, principles, NF requirements |
| |
|
Change Program (Work Package 1) |
Populate FPA motivation and strategy view |
| |
|
Change Program (Work Package 1) |
Assess drivers |
| |
|
Change Program (Work Package 1) |
Create / Update / Accept NIF |
| |
|
Change Program (Work Package 1) |
Determine drivers to create IDPS |
| |
|
Change Program (Work Package 1) |
Populate Architecture Decision Catalogue |
| |
|
Next step Program Approved (Implementation Event) |
Change Progam (Work Package 2) |
| |
|
Populate FPA motivation and strategy view |
PA level strategy documented |
| |
|
Determine drivers to create IDPS |
IDPS drivers |
| |
|
Create / Update / Accept NIF |
NIF accepted |
| |
|
Create / Update / Accept NIF |
National IoP Strategy |
| |
|
Assess EIF principles and recommendations |
IDPS strategic goals, principles, NF requirements |
| |
|
Assess drivers |
IDPS strategic goals, principles, NF requirements |
| |
|
Select ELAP principles |
IDPS strategic goals, principles, NF requirements |
| |
|
Select NF requirements |
IDPS strategic goals, principles, NF requirements |
| |
|
Populate Architecture Decision Catalogue |
IDPS strategic goals, principles, NF requirements |
| |
|
Create / Operate Value Creating Public Administration Service |
Outcome |
| |
|
Business Capability |
Create / Operate Value Creating Public Administration Service |
| |
|
Define IDPS roadmap |
IDPS roadmap defined (Plateau) |
| |
|
Define IDPS roadmap |
IDPS strategy defined (Plateau) |
| |
|
IDPS roadmap defined (Plateau) |
IDPS roadmap implemented (Plateau) |
| |
|
IDPS roadmap defined (Plateau) |
Implement IDPS roadmap |
| |
|
Change Progam (Work Package 2) |
DIY |
| |
|
Change Progam (Work Package 2) |
eGovERA upscale |
| |
|
Change Progam (Work Package 2) |
Project quick assessment |
| |
|
Change Progam (Work Package 2) |
IDPS implementation roadmap |
| |
|
Change Progam (Work Package 2) |
IDPS roadmap defined (Plateau) |
| |
|
Change Progam (Work Package 2) |
Select appropriate eGovERA reference architecture(s) |
| |
|
Change Progam (Work Package 2) |
Develop detailed roadmap for IDPS |
| |
|
Select appropriate eGovERA reference architecture(s) |
Develop detailed roadmap for IDPS |
| |
|
Develop detailed roadmap for IDPS |
DIY |
| |
|
Develop detailed roadmap for IDPS |
Project quick assessment |
| |
|
Develop detailed roadmap for IDPS |
eGovERA upscale |
| |
|
eGovERA upscale |
eGovernment Digital Business Capabilities Building and Assessment |
| |
|
eGovERA upscale |
eGovernment Portfolio Management Decision Support |
| |
|
eGovERA upscale |
eGovernment Digital Transformation Roadmap support tool |
| |
|
eGovERA upscale |
Assess IDPS implementation orientation (IDPSIO) |
| [json] |
|
eGovernment Digital Business Capabilities Building and Assessment |
eGovernment Portfolio Management Decision Support |
| (json) |
|
eGovernment Portfolio Management Decision Support |
eGovernment Digital Transformation Roadmap support tool |
| |
|
eGovernment Portfolio Management Decision Support |
Assess IDPS implementation orientation (IDPSIO) |
| |
|
eGovernment Digital Transformation Roadmap support tool |
IDPS implementation roadmap |
| |
|
Project quick assessment |
IDPS implementation roadmap |
| |
|
DIY |
IDPS implementation roadmap |
| |
|
Next step Program Approved (Implementation Event) |
Change Program (Work Package 3) |
| |
|
Change Program (Work Package 3) |
Execute IDPS implementation roadmap |
| |
|
Change Program (Work Package 3) |
Digital business capability |
| |
|
IDPS roadmap implemented (Plateau) |
Implement IDPS roadmap |
| |
|
IDPS roadmap implemented (Plateau) |
Digital business capability |
| |
|
Requirement |
Principle |
| |
|
Requirement |
Outcome |
| |
|
Principle |
Outcome |
| |
|
Digital business capability |
BC 4 |
| |
|
Digital business capability |
BC 2 |
| |
|
Digital business capability |
BC 3 |
| |
|
Digital business capability |
BC 5 |
| |
|
Digital business capability |
BC 1 |
| |
|
Digital business capability |
Business Capability |