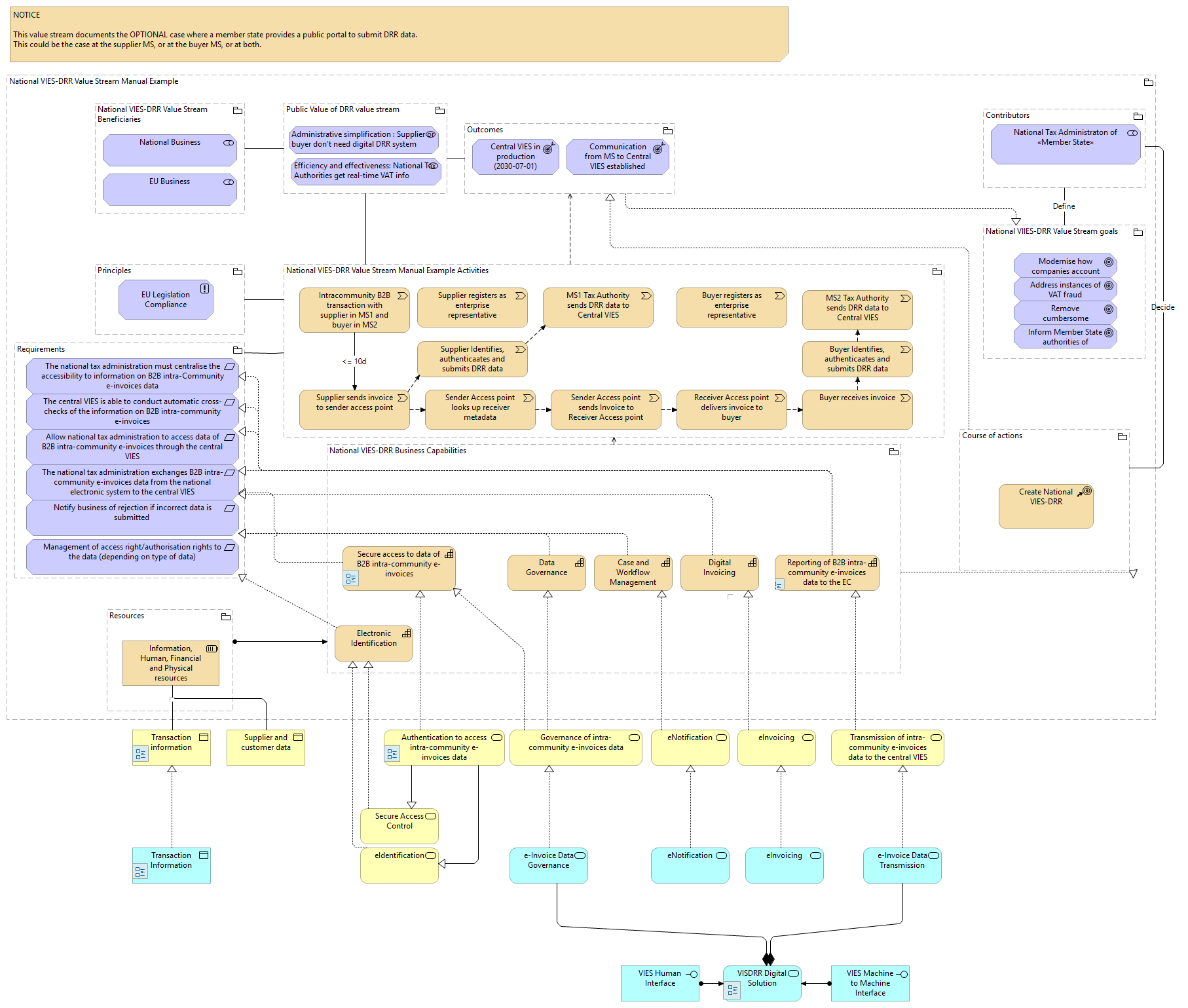
National VIES-DRR Value Stream Manual Example ()
National VIES-DRR Value Stream Manual Example
National VIES-DRR Value Stream Manual Example
Requirements
The national tax administration exchanges B2B intra-community e-invoices data from the national electronic system to the central VIES
Management of access right/authorisation rights to the data (depending on type of data)
Notify business of rejection if incorrect data is submitted
Allow national tax administration to access data of B2B intra-community e-invoices through the central VIES
The central VIES is able to conduct automatic cross-checks of the information on B2B intra-community e-invoices
The national tax administration must centralise the accessibility to information on B2B intra-Community e-invoices data
Principles
EU Legislation Compliance
Resources
Information, Human, Financial and Physical resources
National VIES-DRR Business Capabilities
Secure access to data of B2B intra-community e-invoices
Secure Access to VIES Data Value Stream
Electronic Identification
Data Governance
Case and Workflow Management
Digital Invoicing
Reporting of B2B intra-community e-invoices data to the EC
National VIES-DRR Value Stream Example
National VIES-DRR Value Stream Manual Example Activities
Intracommunity B2B transaction with supplier in MS1 and buyer in MS2
Supplier sends invoice to sender access point
Sender Access point looks up receiver metadata
Sender Access point sends Invoice to Receiver Access point
Receiver Access point delivers invoice to buyer
Buyer receives invoice
Supplier registers as enterprise representative
MS1 Tax Authority sends DRR data to Central VIES
Supplier Identifies, authenticaates and submits DRR data
Buyer registers as enterprise representative
Buyer Identifies, authenticaates and submits DRR data (copy)
MS2 Tax Authority sends DRR data to Central VIES
Public Value of DRR value stream
Efficiency and effectiveness: National Tax Authorities get real-time VAT info
National VIES-DRR Value Stream Beneficiaries
National Business
EU Business
Outcomes
Central VIES in production (2030-07-01)
Communication from MS to Central VIES established
Contributors
National Tax Administraton of «Member State»
National VIIES-DRR Value Stream goals
Course of actions
Create National VIES-DRR
Modernise how companies account for VAT in cross-border business
Address instances of VAT fraud
Remove cumbersome administrative procedures
Inform Member State authorities of transactions in almost real-time
Governance of intra-community e-invoices data
Authentication to access intra-community e-invoices data
TVA-Identification and Access Enablers [Traceability]
Secure Access Control
eIdentification
VIES Machine to Machine Interface
VIES Human Interface
VISDRR Digital Solution
Highlevel viewpoint
e-Invoice Data Transmission
e-Invoice Data Governance
Transmission of intra-community e-invoices data to the central VIES
eInvoicing
eNotification
Transaction information
OV-Information Base
Transaction Information
SV-Data Model [Traceability]
Administrative simplification : Supplier or buyer don't need digital DRR system
Supplier and customer data
eInvoicing
eNotification
National VIES-DRR Value Stream Manual Example National VIIES-DRR Value Stream goals
National VIES-DRR Value Stream Manual Example Resources
National VIES-DRR Value Stream Manual Example National VIES-DRR Value Stream Beneficiaries
National VIES-DRR Value Stream Manual Example Principles
National VIES-DRR Value Stream Manual Example Course of actions
National VIES-DRR Value Stream Manual Example Contributors
National VIES-DRR Value Stream Manual Example Requirements
National VIES-DRR Value Stream Manual Example National VIES-DRR Value Stream Manual Example Activities
National VIES-DRR Value Stream Manual Example National VIES-DRR Business Capabilities
National VIES-DRR Value Stream Manual Example Public Value of DRR value stream
National VIES-DRR Value Stream Manual Example Outcomes
Requirements National VIES-DRR Value Stream Manual Example Activities
Requirements The national tax administration exchanges B2B intra-community e-invoices data from the national electronic system to the central VIES
Requirements Management of access right/authorisation rights to the data (depending on type of data)
Requirements Notify business of rejection if incorrect data is submitted
Requirements Allow national tax administration to access data of B2B intra-community e-invoices through the central VIES
Requirements The central VIES is able to conduct automatic cross-checks of the information on B2B intra-community e-invoices
Requirements The national tax administration must centralise the accessibility to information on B2B intra-Community e-invoices data
Principles National VIES-DRR Value Stream Manual Example Activities
Principles EU Legislation Compliance
Resources National VIES-DRR Business Capabilities
Resources Information, Human, Financial and Physical resources
National VIES-DRR Business Capabilities National VIES-DRR Value Stream Manual Example Activities
National VIES-DRR Business Capabilities Course of actions
National VIES-DRR Business Capabilities Secure access to data of B2B intra-community e-invoices
National VIES-DRR Business Capabilities Electronic Identification
National VIES-DRR Business Capabilities Data Governance
National VIES-DRR Business Capabilities Case and Workflow Management
National VIES-DRR Business Capabilities Digital Invoicing
National VIES-DRR Business Capabilities Reporting of B2B intra-community e-invoices data to the EC
Secure access to data of B2B intra-community e-invoices The national tax administration exchanges B2B intra-community e-invoices data from the national electronic system to the central VIES
Electronic Identification Management of access right/authorisation rights to the data (depending on type of data)
Data Governance Notify business of rejection if incorrect data is submitted
Case and Workflow Management Notify business of rejection if incorrect data is submitted
Digital Invoicing The national tax administration exchanges B2B intra-community e-invoices data from the national electronic system to the central VIES
Reporting of B2B intra-community e-invoices data to the EC The national tax administration must centralise the accessibility to information on B2B intra-Community e-invoices data
Reporting of B2B intra-community e-invoices data to the EC The national tax administration exchanges B2B intra-community e-invoices data from the national electronic system to the central VIES
Reporting of B2B intra-community e-invoices data to the EC The central VIES is able to conduct automatic cross-checks of the information on B2B intra-community e-invoices
Reporting of B2B intra-community e-invoices data to the EC Allow national tax administration to access data of B2B intra-community e-invoices through the central VIES
National VIES-DRR Value Stream Manual Example Activities Outcomes
National VIES-DRR Value Stream Manual Example Activities Public Value of DRR value stream
National VIES-DRR Value Stream Manual Example Activities Intracommunity B2B transaction with supplier in MS1 and buyer in MS2
National VIES-DRR Value Stream Manual Example Activities Supplier sends invoice to sender access point
National VIES-DRR Value Stream Manual Example Activities Sender Access point looks up receiver metadata
National VIES-DRR Value Stream Manual Example Activities Sender Access point sends Invoice to Receiver Access point
National VIES-DRR Value Stream Manual Example Activities Receiver Access point delivers invoice to buyer
National VIES-DRR Value Stream Manual Example Activities Buyer receives invoice
National VIES-DRR Value Stream Manual Example Activities Supplier registers as enterprise representative
National VIES-DRR Value Stream Manual Example Activities MS1 Tax Authority sends DRR data to Central VIES
National VIES-DRR Value Stream Manual Example Activities Supplier Identifies, authenticaates and submits DRR data
National VIES-DRR Value Stream Manual Example Activities Buyer registers as enterprise representative
National VIES-DRR Value Stream Manual Example Activities Buyer Identifies, authenticaates and submits DRR data (copy)
National VIES-DRR Value Stream Manual Example Activities MS2 Tax Authority sends DRR data to Central VIES
<= 10d Intracommunity B2B transaction with supplier in MS1 and buyer in MS2 Supplier sends invoice to sender access point
Supplier sends invoice to sender access point Sender Access point looks up receiver metadata
Supplier sends invoice to sender access point Supplier Identifies, authenticaates and submits DRR data
Sender Access point looks up receiver metadata Sender Access point sends Invoice to Receiver Access point
Sender Access point sends Invoice to Receiver Access point Receiver Access point delivers invoice to buyer
Receiver Access point delivers invoice to buyer Buyer receives invoice
Buyer receives invoice Buyer Identifies, authenticaates and submits DRR data (copy)
Supplier Identifies, authenticaates and submits DRR data MS1 Tax Authority sends DRR data to Central VIES
Buyer Identifies, authenticaates and submits DRR data (copy) MS2 Tax Authority sends DRR data to Central VIES
Public Value of DRR value stream Outcomes
National VIES-DRR Value Stream Beneficiaries Public Value of DRR value stream
National VIES-DRR Value Stream Beneficiaries National Business
National VIES-DRR Value Stream Beneficiaries EU Business
Outcomes National VIIES-DRR Value Stream goals
Outcomes Central VIES in production (2030-07-01)
Outcomes Communication from MS to Central VIES established
Decide Contributors Course of actions
Define Contributors National VIIES-DRR Value Stream goals
Contributors National Tax Administraton of «Member State»
Course of actions Outcomes
Course of actions Create National VIES-DRR
Governance of intra-community e-invoices data Data Governance
Governance of intra-community e-invoices data Secure access to data of B2B intra-community e-invoices
Authentication to access intra-community e-invoices data Secure Access Control
Authentication to access intra-community e-invoices data eIdentification
Authentication to access intra-community e-invoices data Secure access to data of B2B intra-community e-invoices
Secure Access Control Electronic Identification
eIdentification Electronic Identification
VIES Machine to Machine Interface VISDRR Digital Solution
VIES Human Interface VISDRR Digital Solution
VISDRR Digital Solution e-Invoice Data Governance
VISDRR Digital Solution e-Invoice Data Transmission
e-Invoice Data Transmission Transmission of intra-community e-invoices data to the central VIES
e-Invoice Data Governance Governance of intra-community e-invoices data
Transmission of intra-community e-invoices data to the central VIES Reporting of B2B intra-community e-invoices data to the EC
eInvoicing Digital Invoicing
eNotification Case and Workflow Management
Transaction Information Transaction information
eInvoicing eInvoicing
eNotification eNotification